Adresse
304 Nord Kardinal
St. Dorchester Center, MA 02124
Arbeitszeiten
Montag bis Freitag: 7AM - 7PM
Am Wochenende: 10AM - 5PM
Adresse
304 Nord Kardinal
St. Dorchester Center, MA 02124
Arbeitszeiten
Montag bis Freitag: 7AM - 7PM
Am Wochenende: 10AM - 5PM

Das Verständnis der DC-SPD-Spezifikationen des Typs 2 ermöglicht die richtige Auswahl von Überspannungsschutzgeräten für Anwendungen in Photovoltaikanlagen. In diesem umfassenden Leitfaden werden die Klassifizierungsstandards der IEC 61643-31, die Merkmale der Testwellenform, die Anforderungen an den Spannungsschutz und die Unterscheidung zwischen Typ 1, Typ 2 und Typ 3 untersucht. Ingenieure und Planer finden detaillierte Bemessungskriterien, Anwendungsrichtlinien und Auswahlmatrizen, um die SPD-Fähigkeiten an die Installationsanforderungen anzupassen.
Überspannungsschutzgeräte des Typs 2 sind die am häufigsten spezifizierte Schutzklasse für Wechselrichtereingänge, Combiner-Box-Ausgänge und den Schutz auf Geräteebene in Solaranlagen. Diese Geräte werden mit 8/20μs-Stromwellenformen getestet, die induzierte Überspannungseigenschaften durch indirekte Blitzeinschläge und Schalttransienten simulieren. Das Verständnis der Typ-2-Spezifikationen und der entsprechenden Anwendungsgrenzen gewährleistet einen wirksamen Schutz, ohne dass eine Überspezifizierung die Kosten unnötig in die Höhe treibt.
IEC 61643-31 legt ein dreistufiges Klassifizierungssystem für photovoltaische Überspannungsschutzgeräte fest, das auf geprüften Energieverarbeitungsfähigkeiten und vorgesehenen Installationsorten basiert. Diese standardisierte Klassifizierung ersetzt frühere regionale Systeme (europäische EN, amerikanische UL, chinesische GB) und schafft international anerkannte SPD-Kategorien. Die Klassifizierung ermöglicht eine einheitliche Spezifikationssprache für globale PV-Projekte und beseitigt die Verwirrung durch konkurrierende nationale Normen.
Die Klassifizierung des Typs 1 kennzeichnet SPDs mit der höchsten Energieaufnahme, die mit Stromwellenformen von 10/350μs getestet werden, die direkte Blitzstromimpulse darstellen. Diese Geräte müssen einem Impulsstrom (Iimp) von 12,5kA bis 100kA pro Leiter standhalten und damit die Fähigkeit nachweisen, partielle Blitzenergie zu überstehen. Geräte des Typs 1 werden an Netzeingängen, am Ursprung von Anlagen und an Orten installiert, die potenziell der Energie eines direkten Blitzeinschlags ausgesetzt sind und ein Höchstmaß an Schutz bieten müssen.
Die Klassifizierung des Typs 2 kennzeichnet ein mittleres Schutzniveau, das für Gerätestandorte und sekundäre Schutzstufen geeignet ist. Geräte des Typs 2 werden mit 8/20μs Nenn-Entladestrom (In) Wellenformen getestet, die induzierte Stoßströme aus elektromagnetischer Kopplung oder abgeschwächte direkte Schläge simulieren. Typische Nennströme liegen im Bereich von 5kA bis 40kA pro Leiter - wesentlich niedriger als bei Typ 1, aber ausreichend für Überspannungen, die vorgelagerte Schutzelemente durchlaufen haben oder von indirekten Kopplungsmechanismen herrühren.
Die Klassifizierung des Typs 3 umfasst SPDs mit der niedrigsten Energie, die mit kombinierten Wellengeneratoren getestet wurden, die gleichzeitig Spannungs- und Stromtransienten erzeugen. Diese Geräte schützen in erster Linie einzelne Ausrüstungsgegenstände in bereits geschützten Umgebungen. SPDs des Typs 3 kommen selten in PV-Gleichstromhauptstromkreisen vor, schützen aber manchmal spezielle Mess- oder Überwachungsgeräte, die einen zusätzlichen Feinschutz benötigen, der über die Geräte des Typs 1 und 2 auf Systemebene hinausgeht.
| Klassifizierung | Test Wellenform | Typischer Nennstrom | Primäre Anwendung | Einbauort |
|---|---|---|---|---|
| Typ 1 | 10/350μs | 25-100kA (Iimp) | Schutz vor direktem Aufprall | Array-Ursprung, Service-Eingang |
| Typ 2 | 8/20μs | 10-40kA (Ein) | Schutz vor induzierten Überspannungen | Wechselrichtereingang, Kombinatorausgang |
| Typ 3 | Kombinierte Welle | 1-10kA | Feinschutz auf Geräteebene | Individuelle Ausstattung, Instrumentierung |
Die Bezeichnung 8/20μs für SPDs des Typs 2 beschreibt die Wellenform des Impulsstroms: 8μs Anstiegszeit von Null bis zum Spitzenstrom, 20μs Abklingzeit vom Spitzenwert bis 50% des Spitzenwertes. Diese Wellenform simuliert die elektromagnetische Induktion durch nahe gelegene Blitzeinschläge (100-500 Meter Entfernung) oder gedämpfte direkte Einschlagenergie, die durch die Leiterimpedanz und den vorgeschalteten Schutz hindurchgegangen ist. Die relativ schnelle Anstiegszeit (8μs) stellt ein erhebliches di/dt dar, das zu einer erheblichen Spannungsbelastung der SPD-Komponenten führt.
Vergleichen Sie die Wellenform des Typs 2 mit der des Typs 1 (10/350μs): viel langsamerer Anstieg (10μs gegenüber 8μs), aber dramatisch längere Dauer (350μs gegenüber 20μs). Die längere Dauer der 10/350μs-Wellenform liefert bei gleichem Spitzenstrom etwa 10-mal mehr Energie als 8/20μs. Dieser Energieunterschied erklärt, warum Geräte des Typs 1 trotz ähnlicher Nennspannung eine robustere Konstruktion erfordern und deutlich mehr kosten als Geräte des Typs 2.
Die Prüflabors leiten einen bestimmten Prüfstrom durch das zu prüfende SPD und messen die daraus resultierende Schutzspannung (Klemmspannung), die an den SPD-Anschlüssen auftritt. Bei Prüfungen des Typs 2 wird in der Regel ein Nennentladestrom (In) plus ein maximaler Entladestrom (Imax) verwendet, der dem doppelten Nennwert entspricht. Ein SPD des Typs 2 mit 20 kA muss eine Prüfung mit 20 kA Nennstrom plus 40 kA Maximalstrom überstehen, was eine angemessene Marge für die Schwankungen der Überspannung in der Praxis beweist.
💡 Wichtige Erkenntnis: Die Prüfklassifizierung (Typ 1, 2 oder 3) gibt die geprüfte Fähigkeit des SPD an, nicht unbedingt den Einsatzort. SPDs des Typs 2 können überall in der PV-Anlage installiert werden, auch an den Ursprüngen des Arrays, wenn die Bewertung der Bedrohung ergibt, dass maximal 8/20μs Überspannungseigenschaften zu erwarten sind. Umgekehrt schreiben einige Spezifikationen den Typ 1 an allen Standorten vor, obwohl er für nachgeschaltete Positionen möglicherweise zu hoch spezifiziert ist.
Die maximale Dauerbetriebsspannung (MCOV oder Uc) ist die höchste Gleichspannung, die SPD auf Dauer ohne Beeinträchtigung aushält. Die MCOV muss unter allen Bedingungen, einschließlich extremer Temperaturen, die sich auf die Ausgangsspannung der Photovoltaikmodule auswirken, über der maximalen DC-Betriebsspannung des Systems liegen. Die Leerlaufspannung von Photovoltaikmodulen steigt bei niedrigen Temperaturen erheblich an - Systeme mit 600 V Nennspannung können bei -25 °C 750 V erreichen und erfordern ein SPD des Typs 2 mit einer MCOV von 850 V+.
Gemäß IEC 61643-31 muss der MCOV die maximale Systemspannung um eine minimale Sicherheitsmarge überschreiten, um eine kontinuierliche Spannungsbelastung zu verhindern, die die Varistorelemente schädigt. Metalloxidvaristoren (MOVs), die den Kern der meisten Typ-2-SPDs bilden, leiten selbst bei Spannungen unterhalb der Nennaktivierungsschwelle einen geringen Leckstrom. Dieser Leckstrom steigt exponentiell an, wenn sich die Spannung der Aktivierungsschwelle nähert, und erzeugt interne Wärme, die die Alterung beschleunigt und die Lebensdauer verkürzt.
Gemeinsame Typ 2 DC SPD MCOV Nennwerte für Solaranwendungen:
- 600V-Systeme: Geben Sie 850V bis 1000V MCOV an
- 1000V-Systeme: 1200V bis 1500V MCOV spezifizieren
- 1500V-Systeme: Spezifizieren Sie 1800V bis 2000V MCOV
Berechnen Sie den erforderlichen MCOV wie folgt: MCOV ≥ 1,25 × Voc(min temp), wobei Voc(min temp) die String-Leerlaufspannung bei der niedrigsten erwarteten Umgebungstemperatur darstellt. Der Faktor 1,25 bietet einen Spielraum für Spannungstransienten, Messunsicherheiten und Komponententoleranzen und stellt sicher, dass MCOV während des normalen Betriebs nie 100% der Nennleistung erreicht.
Der Spannungsschutzpegel (VPL oder Up) gibt die maximale Spannung an, die an den geschützten Geräteanschlüssen auftritt, wenn der SPD den Nennstoßstrom ableitet. VPL ist die kritische Spezifikation, die die Wirksamkeit des Schutzes bestimmt - eine niedrigere VPL bietet einen besseren Geräteschutz, erfordert aber engere Fertigungstoleranzen, was die Kosten erhöht. Die Isolationswerte der Geräte müssen die VPL des SPD übersteigen, wobei ein gewisser Spielraum vorhanden sein muss, um sicherzustellen, dass Überspannungsereignisse die geschützten Lasten nicht beschädigen können.
Typ 2 SPD-Spannungsschutzniveaus liegen typischerweise zwischen 1500V und 3000V für DC-Photovoltaikanwendungen, je nach MCOV-Nennwert und Schutzelementdesign. Höhere MCOV-Nennwerte führen im Allgemeinen zu einer höheren VPL - ein inhärenter Kompromiss beim varistorbasierten Schutz, bei dem Geräte, die bei niedrigeren Spannungen leiten (besserer Schutz), auch bei Spannungen leiten, die näher an der normalen Betriebsspannung liegen (geringere Marge).
Die VPL-Spezifikation stellt einen gemessenen Wert dar - nicht einen berechneten oder theoretischen. Die Hersteller testen die VPL, indem sie den Nennentladestrom (typischerweise In und Imax) durch das SPD leiten und die resultierende Spannung mit einem kalibrierten Oszilloskop messen. Die veröffentlichte VPL darf den gemessenen Wert nicht überschreiten, um konservative Werte zu gewährleisten. Einige Hersteller veröffentlichen VPL bei mehreren Stromstärken (VPL bei In, VPL bei Imax), um die Schutzleistung über den gesamten Stoßstrombereich zu zeigen.
Die Auswahl der geeigneten VPL erfordert die Kenntnis des Isolationsniveaus der geschützten Geräte oder der Stoßspannung. Die DC-Eingangsklemmen des Wechselrichters halten in der Regel 6 kV Impulsspannung gemäß den Anforderungen der IEC 62109-2 stand. Ein SPD des Typs 2 mit einer VPL von 2500V bietet eine angemessene Schutzmarge (6000V - 2500V = 3500V Sicherheitsmarge) unter Berücksichtigung von Spannungsabfällen in der Verkabelung und Unsicherheitsfaktoren. Eine niedrigere VPL verbessert den Schutz, aber die Überprüfung des SPD MCOV bietet immer noch einen ausreichenden Spielraum über der maximalen Systemspannung.
| System Spannung | Typischer MCOV | Typische VPL | Isolierung der Ausrüstung | Schutzmarge |
|---|---|---|---|---|
| 600V nominal | 850-1000V | 1800-2200V | 6000V (IEC) | 3800-4200V ✅ |
| 1000V nominal | 1200-1500V | 2500-3000V | 8000V (IEC) | 5000-5500V ✅ |
| 1500V nominal | 1800-2000V | 3500-4000V | 10000V (IEC) | 6000-6500V ✅ |
Der Nennentladestrom (In) definiert den Stoßstromwert, der für die Prüfung der Typ-2-Klassifizierung und den Leistungsnachweis verwendet wird. Die Hersteller müssen nachweisen, dass SPDs mindestens 15 Überspannungsanwendungen bei Nennstrom (In) überstehen, ohne dass es zu Ausfällen oder Leistungseinbußen kommt, die die festgelegten Grenzwerte überschreiten. Dieser Test mit mehreren Überspannungen beweist die Langlebigkeit von SPDs unter realistischen Bedingungen, bei denen Installationen während der Lebensdauer zahlreiche Überspannungsereignisse erfahren.
Übliche Typ 2 In-Nennwerte für PV-Anwendungen: 5kA, 10kA, 15kA, 20kA, 30kA, und 40kA pro Pol. Höhere Bemessungswerte bieten eine höhere Energieaufnahmefähigkeit und eine längere Lebensdauer, erhöhen jedoch die Größe und die Kosten des Geräts. Die Auswahl hängt von der Bewertung der Blitzeinwirkung und der gewünschten Lebensdauer unter Berücksichtigung der Überspannungshäufigkeit ab. An Orten mit hoher Blitzeinwirkung und häufiger Gewitteraktivität sind höhere Nennwerte von Vorteil, um die Häufigkeit des Austauschs zu verringern.
Das Verhältnis zwischen In und dem maximalen Entladestrom (Imax) entspricht dem Standardverhältnis: Imax = 2 × In. Diese Beziehung bedeutet, dass ein SPD des Typs 2 mit 20 kA eine Prüfung mit einem Maximalstrom von 40 kA überstehen muss, was einen angemessenen Spielraum für Schwankungen des Stoßstroms zeigt. Einige Hersteller testen über die Mindestanforderung von 2× hinaus und bieten eine zusätzliche Sicherheitsspanne, die in Prüfberichten dokumentiert wird.
⚠️ Wichtig: Die Nennleistung allein bestimmt nicht die Gesamtenergiekapazität - die Dauer der Wellenform hat einen entscheidenden Einfluss auf die Gesamtenergieaufnahme. Ein Gerät des Typs 1 mit einem niedrigeren Iimp-Wert als der In-Wert des Typs 2 kann aufgrund der längeren Dauer der 10/350μs-Wellenform dennoch mehr Gesamtenergie aufnehmen. Vergleichen Sie die Energiewerte (gemessen in kJ) bei der Auswahl zwischen Typ-1- und Typ-2-Klassen für bestimmte Anwendungen.

Der grundlegende Unterschied zwischen den Klassifizierungen Typ 1 und Typ 2 ergibt sich aus den sehr unterschiedlichen Energieverarbeitungsfähigkeiten, die durch standardisierte Tests nachgewiesen wurden. Geräte des Typs 1 werden mit einer 10/350μs-Wellenform getestet, die etwa 10 Mal mehr Energie pro Ampere überträgt als die 8/20μs-Wellenform des Typs 2. Ein SPD des Typs 1 mit 25 kA kann etwa 250 kJ Gesamtenergie aufnehmen, während ein SPD des Typs 2 mit 40 kA nur 80 kJ aufnimmt - trotz des höheren Spitzenstroms absorbiert der Typ 2 weniger Gesamtenergie.
Berechnen Sie die spezifische Energie (Energie pro Ohm Impedanz) anhand der Standardformel: W/R = 0,5 × I² × t, wobei I der Spitzenstrom und t die effektive Dauer ist. Für 10/350μs Wellenform bei 25kA: W/R ≈ 250 kJ/Ω. Für eine Wellenform von 8/20μs bei 40kA: W/R ≈ 80 kJ/Ω. Dieser dreifache Energieunterschied erklärt, warum bei Geräten des Typs 1 größere Varistorscheiben, robustere Klemmenanschlüsse und schwerere Gehäuse verwendet werden als bei den Gegenstücken des Typs 2.
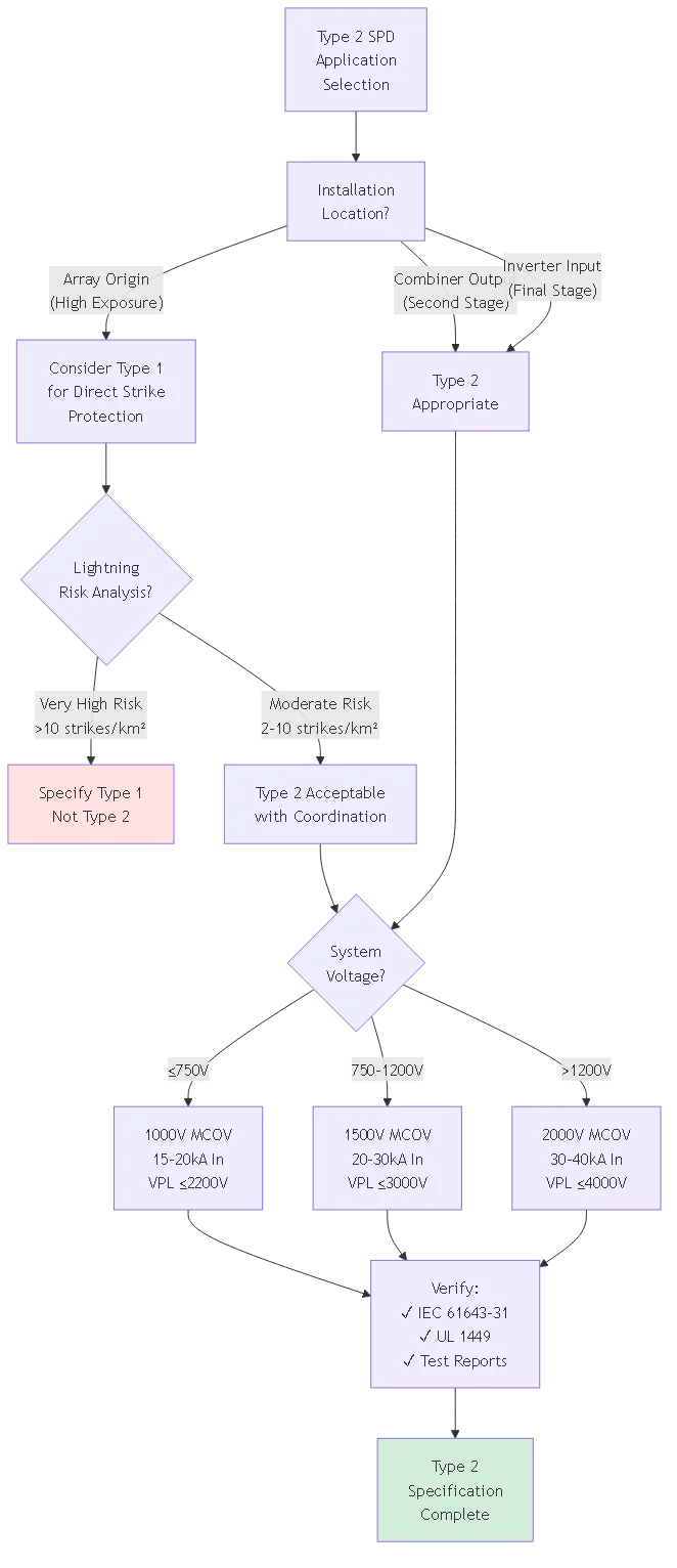
Die praktische Auswirkung: SPDs des Typs 2 sind ausreichend für Standorte, an denen die Überspannungsenergie durch die Leiterimpedanz, die vorgelagerte SPD-Koordination oder den Schutz vor direkter Blitzeinwirkung gedämpft wurde. SPDs des Typs 1 sind für exponierte Standorte vorgeschrieben, die potenziell ungedämpfter direkter Einschlagenergie ausgesetzt sind. In vielen Installationen wird Typ 1 am Ursprung der Anlage (maximale Exposition) und Typ 2 am Eingang des Wechselrichters (geschützter Standort) verwendet, um die Wirksamkeit des Schutzes mit der Kostenoptimierung in Einklang zu bringen.
SPDs des Typs 2 kosten in der Regel 40-60% der gleichwertigen Geräte des Typs 1, was die geringeren Anforderungen an die Komponenten und die einfachere Konstruktion widerspiegelt. Ein Standard-SPD des Typs 2 für eine 1000-V-PV-Anlage kostet je nach Leistung und Hersteller $150-300. Ein vergleichbares Gerät vom Typ 1 kostet $400-700. Bei großen Installationen, die mehrere SPDs erfordern, wirkt sich dieser Kostenunterschied erheblich auf die Projektbudgets aus und rechtfertigt eine sorgfältige Analyse, ob Typ-1-Fähigkeit an jedem Standort wirklich erforderlich ist.
Physikalische Größenunterschiede spielen auch in platzbeschränkten Verteilerkästen und Wechselrichtergehäusen eine Rolle. SPDs des Typs 2 nehmen auf einer Standard-DIN-Schiene je nach Nennwert und Anzahl der Pole eine Breite von etwa 40-60 mm ein. Geräte des Typs 1 benötigen 60-100 mm Breite für gleichwertige Spannungswerte. In einem 8-String-Kombinator, in dem SPDs auf Stringebene installiert werden, spart die Verwendung von Typ 2 anstelle von Typ 1 160-320 mm Platz auf der DIN-Schiene und ermöglicht so die Verwendung eines kleineren, weniger teuren Gehäuses.
Gewichtserwägungen wirken sich auf die Montage in Aufdachverteilerkästen aus, wo die Tragfähigkeit begrenzt sein kann. SPDs vom Typ 2 wiegen 200-400 g pro Stück im Vergleich zu 500-1000 g für Typ-1-Geräte. Installation mit acht Strängen: Typ 2 wiegt insgesamt 1,6-3,2 kg im Vergleich zu Typ 1 mit 4-8 kg. Der Gewichtsunterschied von 2-5 kg ist von Bedeutung, wenn mehrere Generatoranschlusskästen auf alternden Dachkonstruktionen montiert werden, bei denen die zusätzliche Eigenlast eine bautechnische Überprüfung erfordert.
Verwenden Sie SPDs des Typs 1, wenn:
- Installation am Ursprung des Feldes, wo direkte Blitzeinschläge ungedämpfte Energie einspeisen könnten
- Das System befindet sich in Gebieten mit hoher Exposition (Berggipfel, Küstengebiete, offene Ebenen ohne nahe gelegene Strukturen)
- Lokale Blitzdichte am Boden übersteigt 5 Blitze/km²/Jahr, was auf eine extreme Exposition hinweist
- Die zuständige Behörde (AHJ) schreibt Typ 1 für bestimmte Standorte gemäß lokaler Änderungen vor.
- Geschützte Geräte haben außergewöhnlich hohe Wiederbeschaffungskosten (>$100k), die eine maximale Schutzinvestition rechtfertigen
Verwenden Sie SPDs des Typs 2, wenn:
- Installation am DC-Eingang des Wechselrichters, wo die Leiterimpedanz für Dämpfung sorgt
- Der Standort ist ein Schutz der zweiten Stufe mit vorgeschalteter SPD-Koordinierung Typ 1
- System in einem mäßig exponierten Gebiet (Vorstadt, Stadt mit höheren Gebäuden in der Nähe, die eine Abschirmung bieten)
- Lokale Blitzdichte 1-5 Blitze/km²/Jahr, was mäßige Aktivität bedeutet
- Kostenoptimierung hat Priorität und die Bewertung der Bedrohungslage unterstützt die Reduzierung der Kapazitäten
Verwenden Sie den koordinierten Ansatz Typ 1+Typ 2, wenn:
- Große gewerbliche oder versorgungstechnische Anlagen, die eine umfassende Schutzinvestition rechtfertigen
- Hoher Anlagenwert (>$50k Wechselrichter), bei dem die Schadenskosten die zusätzlichen SPD-Kosten übersteigen
- Kritische Anwendungen, bei denen Ausfallzeiten inakzeptabel sind und ein Höchstmaß an Schutz und Zuverlässigkeit erforderlich ist
- Die Gefährdungsbeurteilung zeigt sowohl ein direktes Schlagrisiko (erfordert Typ 1) als auch ein induziertes Schwallrisiko (Griffe vom Typ 2)
Metalloxid-Varistoren bilden aufgrund des günstigen Preis-Leistungs-Verhältnisses das primäre Schutzelement in den meisten DC-SPDs des Typs 2. MOVs verwenden gesinterte Zinkoxidkeramik, die einen spannungsabhängigen Widerstand aufweist: extrem hoher Widerstand (>1GΩ) bei normaler Betriebsspannung, der bei Überspannungsereignissen in einen niedrigen Widerstand (1-10Ω) übergeht. Diese nichtlineare I-U-Kennlinie sorgt für eine automatische Ableitung von Überspannungen, ohne dass externe Auslöse- oder Steuerschaltungen erforderlich sind.
Die Wahl der MOV-Spannung bestimmt die Klemmspannung und die MCOV-Fähigkeiten. Hersteller spezifizieren MOVs nach Varistorspannung (V₁mA) - die Spannung, die bei standardisierten Tests einen Strom von 1 mA durch das Gerät erzeugt. Wählen Sie MOVs mit einer V₁mA von etwa 1,5-1,8× der gewünschten MCOV, um einen ausreichenden Spielraum über der Dauerbetriebsspannung zu gewährleisten. Für eine 1000-V-MCOV-Anwendung sollten MOVs mit V₁mA 1500-1800 V spezifiziert werden, um eine angemessene Betriebsspanne zu gewährleisten.
Die Degradation von MOVs stellt die wichtigste Einschränkung für die Lebensdauer dar. Jeder Spannungsstoß verbraucht eine kleine Menge an Varistormaterial durch lokale Erwärmung und Veränderung der Korngrenzen. Durch die kumulative Energieabsorption sinkt die Varistorspannung allmählich (das Gerät leitet bei immer niedrigeren Spannungen) und erreicht schließlich einen Punkt, an dem das Gerät im Normalbetrieb zu leiten beginnt. Diese Verschlechterung äußert sich in einem erhöhten Leckstrom und einer verringerten Stoßkapazität, so dass der SPD vor einem vollständigen Ausfall ausgetauscht werden muss.
Silizium-Avalanche-Dioden sind eine alternative Schutztechnologie, die eine schnellere Reaktionszeit und eine engere Spannungsbegrenzung als MOVs bietet. SADs schalten innerhalb von <1 Nanosekunde von sperrend auf leitend um (im Vergleich zu 25-50ns bei MOVs) und bieten so einen hervorragenden Schutz gegen schnell ansteigende Überspannungstransienten. Die engere Klemmspannung - in der Regel 10-15% niedriger als bei entsprechenden MOVs - schützt die empfindliche Leistungselektronik in modernen Wechselrichtern besser.
Der Hauptnachteil der SAD-Technologie ist die geringere Energieaufnahmekapazität pro Bauelementvolumen. Einzelne SAD-Chips können 400 W bis mehrere kW Impulsleistung bewältigen, so dass für Hochstromanwendungen des Typs 2 parallele Arrays erforderlich sind. MOVs erreichen die gleiche Leistung in einem kleineren Gehäuse mit einer einzigen Varistorscheibe. SADs weisen auch höhere Kosten pro geschütztem Joule auf, was sie vor allem für Anwendungen mit niedrigeren Strömen oder speziellen Hochleistungsanforderungen wirtschaftlich macht.
Hybride SPD-Designs kombinieren MOV- und SAD-Technologien und nutzen dabei komplementäre Eigenschaften. Die schnell reagierende SAD sorgt für eine anfängliche Überspannungsreaktion mit enger Spannungsbegrenzung, während das energiereiche MOV den großen Überspannungsstrom bewältigt, sobald die SAD die Durchlassschwelle erreicht. Dieser hybride Ansatz bietet schnelles Ansprechen, enge Spannungsbegrenzung und ausreichende Energiekapazität in einem einzigen Gehäuse, das 20-40% mehr kostet als reine MOV-Designs, aber eine überlegene Schutzleistung bietet.
Gasentladungsröhren bieten die höchste Strombelastbarkeit für ein einzelnes Gerät (100kA+), aber eine langsamere Ansprechzeit (100-300ns) und einen höheren Spannungsüberschwinger bei der Aktivierung. GDTs erscheinen selten als alleiniges Schutzelement in Typ-2-SPDs, werden aber häufig in mehrstufige Hybridkonstruktionen integriert. Der GDT ist für die anfängliche Hochstromstoßphase zuständig, während das MOV eine schnelle Feinabschaltung für den Stoßschwanz und Transienten mit geringerer Amplitude bietet.
GDT-MOV-Hybrid-SPDs haben in der Regel ein dreistufiges Ansprechverhalten:
1. Die eintreffende Überspannung löst die MOV-Leitung aus und sorgt für eine anfängliche Spannungsbegrenzung
2. Steigende Stoßstromspannung verursacht GDT-Ionisierung und Lichtbogenbildung
3. GDT-Bogen leitet den Großteil des Stoßstroms ab, während MOV die Restspannung begrenzt
Diese Koordination bietet kombinierte Vorteile: Die hohe Stromkapazität des GDT verlängert die Lebensdauer des SPD, da das MOV nicht die gesamte Überspannungsenergie absorbieren kann. Die schnelle Reaktion des MOV verhindert ein Überschwingen der Spannung während der GDT-Ionisationsverzögerung. Das Ergebnis: ein länger anhaltender Schutz mit genauerer Spannungssteuerung als bei jeder einzelnen Technologie.
| Schutztechnik | Reaktionszeit | Energie Kapazität | Klemmenspannung | Typische Anwendung |
|---|---|---|---|---|
| Nur MOV | 25-50ns | Hoch | Gut (1,8-2,5× MCOV) | Standard Typ 2, kostenoptimiert |
| Nur SAD | <1ns | Begrenzt | Ausgezeichnet (1,5-1,8× MCOV) | Niedriger Stromverbrauch, schnelle Reaktion entscheidend |
| MOV + SAD Hybrid | <1ns | Hoch | Ausgezeichnet (1,5-2,0× MCOV) | Premium Typ 2, empfindliche Lasten |
| GDT + MOV Hybrid | 25-50ns | Sehr hoch | Gut (2,0-3,0× MCOV) | Hochenergetischer Typ 2, lange Nutzungsdauer |
🎯 Profi-Tipp: Fordern Sie Prüfberichte des Herstellers an, die die tatsächlichen Ergebnisse von Überspannungstests dokumentieren, anstatt sich nur auf die Datenblattangaben zu verlassen. Testberichte zeigen die Leistung in der Praxis, einschließlich der VPL-Schwankungen über den Strombereich, der Fähigkeit zur Unterbrechung des Folgestroms und der Alterungstestergebnisse, die die Leistung nach mehreren Überspannungsanwendungen zeigen. Diese Details weisen auf Qualitätsunterschiede hin, die aus den grundlegenden Spezifikationen nicht ersichtlich sind.

IEC 61643-31 spezifiziert umfassende Testsequenzen, die SPDs des Typs 2 für die Klassifizierungszertifizierung bestehen müssen. Das Prüfprotokoll umfasst Tests zur Betriebsdauer, zur Überprüfung der thermischen Stabilität, zur Kurzschlussunterbrechung und zur Begrenzung des Folgestroms. Die Hersteller legen den akkreditierten Prüflabors (TÜV, UL, Intertek usw.) Muster vor, die die Erfüllung aller Anforderungen nachweisen, bevor sie die Typ-2-Klassifizierung beantragen.
Die Betriebsprüfung ist die primäre Überprüfung, bei der das SPD 15 Überspannungsanwendungen bei Nennentladestrom (In) plus 1 Überspannung bei maximalem Entladestrom (Imax = 2×In) überstehen muss. Bei diesen Tests wird eine Stromwellenform von 8/20μs mit festgelegten Toleranzen für Anstiegszeit und Dauer angewendet. Nach der Prüfung muss das SPD eine VPL innerhalb der festgelegten Grenzen aufweisen und darf keine sichtbaren Schäden, Nachlauf oder übermäßigen Leckstromanstieg aufweisen.
Die thermische Stabilitätsprüfung verifiziert den SPD-Betrieb bei maximaler Dauerbetriebsspannung (MCOV) unter erhöhter Temperatur (typisch 85°C) über einen längeren Zeitraum (mindestens 1000 Stunden). Dieser beschleunigte Alterungstest bestätigt die Varistorstabilität und bestätigt, dass thermische Effekte durch normale Spannungsbelastung nicht zu einem vorzeitigen Ausfall führen. Geräte, die einen übermäßigen Anstieg des Leckstroms (>100% des ursprünglichen Wertes) oder ein thermisches Durchgehen aufweisen, erhalten keine Zertifizierung.
Bei Installationen in den Vereinigten Staaten wird häufig zusätzlich zu den IEC-Normen eine UL 1449-Zertifizierung verlangt, um sicherzustellen, dass das Produkt die nordamerikanischen Sicherheitsanforderungen erfüllt. Die vierte Ausgabe der UL 1449 legt die Kategorien für die Spannungsschutzbewertung (VPR) fest: 600 V, 700 V, 800 V, 1000 V, 1200 V, 1500 V, 1800 V, 2000 V, 2500 V, 3000 V, 4000 V, 5000 V und 6000 V. Diese VPR-Werte stellen gemessene Spannungsschutzniveaus dar, verwenden jedoch eine andere Prüfmethodik als IEC VPL, was beim Vergleich von Spezifikationen zu Verwirrung führen kann.
UL 1449 verlangt eine Prüfung des Verhaltens von SPDs bei anormaler Überspannung, wenn sie einer kontinuierlichen Überspannung (115% von MCOV) ausgesetzt sind, die Systemfehlerbedingungen simuliert. SPDs müssen entweder den Test ohne Ausfall überstehen oder im sicheren Modus ausfallen, ohne eine Brandgefahr zu verursachen, das Gehäuse zu öffnen oder Teile herauszuschleudern. Mit diesem Test wird den Sicherheitsbedenken hinsichtlich SPD-Ausfällen in bewohnten Gebäuden Rechnung getragen und sichergestellt, dass die Geräte keine zusätzlichen Gefahren über die Überspannungsschäden hinaus verursachen, vor denen sie schützen.
Die UL-Zertifizierung schreibt auch die Überprüfung der Kurzschlussstrombelastbarkeit (SCCR) vor, mit der die Fähigkeit der SPDs geprüft wird, sicher auszufallen, wenn sie einem verfügbaren Fehlerstrom ausgesetzt werden. PV-Anlagen können einen beträchtlichen Fehlerstrom von parallelen String-Arrays liefern, der möglicherweise 1000 A übersteigt. UL-gelistete SPDs müssen einen Mindest-SCCR-Wert aufweisen (typischerweise 5kA oder 10kA für PV-Anwendungen) und einen sicheren Ausfallmodus demonstrieren, wenn sie Fehlerströmen bis zum angegebenen Wert ausgesetzt werden.
Die Zertifizierung durch eine dritte Partei von anerkannten Prüflabors bietet eine objektive Überprüfung der SPD-Leistungsansprüche. Bei nicht zertifizierten Produkten, die sich auf eine Typ-2-Klassifizierung berufen, fehlt ein unabhängiger Nachweis der Fähigkeiten, so dass sie trotz der Herstellerangaben möglicherweise nur unzureichenden Schutz bieten. Versicherungsgesellschaften und die zuständigen Behörden verlangen zunehmend zertifizierte SPDs und lehnen nicht zertifizierte Alternativen ungeachtet der angegebenen Spezifikationen ab.
Achten Sie auf Zertifizierungszeichen auf SPD-Typenschildern oder in der Dokumentation:
- IEC 61643: TÜV, VDE, CSA, Intertek Prüfzeichen
- UL 1449: UL Prüfzeichen mit Dateinummer zur Überprüfung in der UL Online-Datenbank
- Regionale Normen: CE-Zeichen (Europa), CCC-Zeichen (China), PSE-Zeichen (Japan)
Fordern Sie die Konformitätsbescheinigung des Herstellers und Prüfberichte an, die die tatsächlich gemessenen Leistungen dokumentieren. Aus diesen Dokumenten geht hervor, ob das SPD die Mindestanforderungen gerade noch erfüllt oder die Anforderungen deutlich übertrifft, was einen Leistungsspielraum bietet. Einige Hersteller veröffentlichen Prüfberichte, die die Leistung bei Strömen jenseits des Nennstroms zeigen (z. B. Prüfergebnisse bei 1,5× In, 2× In) und damit robuste Konstruktionsmargen belegen.
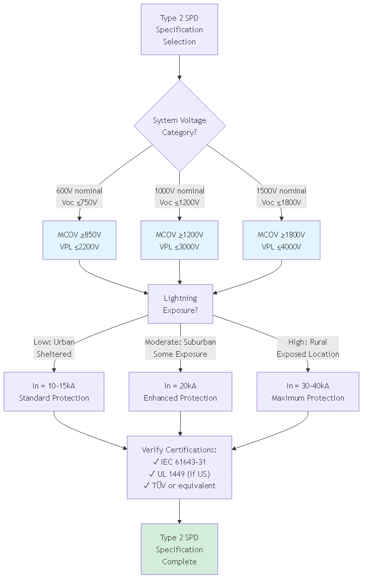
Das primäre Auswahlkriterium für SPDs des Typs 2 ist die Übereinstimmung der Nennspannung des Geräts mit der Gleichspannungsklasse des Systems. Berechnung der erforderlichen MCOV aus der String-Konfiguration unter Berücksichtigung der Anzahl der in Reihe geschalteten Module, der individuellen Modul-Voc und der Auswirkungen des Temperaturkoeffizienten. Fügen Sie eine Sicherheitsspanne (typischerweise 25%) über der berechneten Maximalspannung hinzu, um sicherzustellen, dass das SPD niemals in der Nähe der Nennspannungsgrenzen arbeitet.
Systeme der Klasse 600V (Wohnen, Kleingewerbe):
- String-Konfiguration: 12-18 Module mit je 40-50 V
- Maximale Voc: 600-750V bei -25°C
- Erforderlicher MCOV: ≥850V
- Empfohlener Typ 2: 1000V MCOV, 15-20kA In, VPL ≤2200V
Systeme der Klasse 1000V (gewerblich, industriell):
- String-Konfiguration: 20-28 Module mit je 40-50 V
- Maximale Voc: 1000-1200V bei -25°C
- Erforderlicher MCOV: ≥1200V
- Empfohlener Typ 2: 1500V MCOV, 20-30kA In, VPL ≤3000V
Systeme der 1500V-Klasse (utility-scale):
- String-Konfiguration: 28-36 Module mit je 45-55 V
- Maximale Voc: 1500-1800V bei -25°C
- Erforderlicher MCOV: ≥1800V
- Empfohlener Typ 2: 2000V MCOV, 30-40kA In, VPL ≤4000V
Die Wahl des Nennentladungsstroms (In) hängt von der erwarteten Blitzeinwirkung ab, die durch die Isokeraune (Gewittertage pro Jahr) oder die Blitzdichte am Boden (Einschläge pro km² pro Jahr) quantifiziert wird. Eine höhere Blitzaktivität rechtfertigt höhere In-Werte, die die Lebensdauer der SPDs verlängern und die Häufigkeit des Austauschs verringern.
Geringe Exposition (0-20 Gewittertage/Jahr, <2 Blitze/km²/Jahr): - Städtische Gebiete, Orte mit hohen Gebäuden in der Nähe, die eine Abschirmung bieten - Spezifikation Typ 2: In = 10-15kA - Erwartete Lebensdauer: 8-12 Jahre zwischen den Auswechslungen - Kostenoptimierung: akzeptabel bei Verwendung der Mindestwerte Mäßige Exposition (20-40 Gewittertage/Jahr, 2-5 Blitze/km²/Jahr):
- Vorstädtische Gebiete, mäßige Höhenlage, etwas Abschirmung verfügbar
- Typ 2 Spezifikation: In = 20kA
- Erwartete Lebensdauer: 5-8 Jahre zwischen den Auswechslungen
- Gleichgewicht: moderate Verbesserung gegenüber Kostensteigerung
Hohe Exposition (40+ Gewittertage/Jahr, >5 Blitze/km²/Jahr):
- Ländliche Gebiete, Berggipfel, Küstengebiete, minimale Abschirmung
- Typ 2 Spezifikation: In = 30-40kA
- Erwartete Lebensdauer: 3-5 Jahre auch bei hoher Leistung
- Berücksichtigen: Typ 1 am Array-Ursprung für besseren Schutz
Wenn Sie SPDs vom Typ 2 in einem koordinierten mehrstufigen Schutzsystem spezifizieren, achten Sie auf das richtige Verhältnis der Nennwerte zwischen den Stufen. Vorgeschaltete Geräte (typischerweise Typ 1 am Ursprung der Anlage) sollten höhere Nennströme aufweisen als nachgeschaltete Geräte vom Typ 2 an den Wechselrichtereingängen. Dadurch entsteht eine natürliche Energieverteilung, bei der das robuste vorgelagerte Gerät die große Überspannungsenergie bewältigt, während das nachgelagerte Gerät einen Feinschutz für die restlichen Transienten bietet.
Typische koordinierte Spezifikation:
- Upstream (Ursprung des Arrays): Typ 1, 50kA Iimp, 2000V VPL
- Mindestabstand: 10m Leiter oder 15μH Spule
- Nachgeschaltet (Wechselrichtereingang): Typ 2, 20kA Eingang, 1800V VPL
Prüfen Sie, ob das Verhältnis der Spannungsschutzpegel eine ordnungsgemäße Koordinierung ermöglicht. Während das nachgeschaltete SPD einen niedrigeren VPL-Wert angibt (1800 V gegenüber 2000 V), verhindert die Leiterimpedanz zwischen den Stufen eine gleichzeitige Ableitung. Während eines Überspannungsereignisses erkennt das vorgelagerte Gerät die Überspannung zuerst und reagiert darauf, so dass die am nachgelagerten Standort auftretende Spannung auf einen Wert unterhalb der Aktivierungsschwelle des nachgelagerten SPD begrenzt wird, außer bei extremen Ereignissen, die die vorgelagerte Kapazität überschreiten.
| Anwendungsszenario | Empfohlenes Rating Typ 2 | Einbauort | Typischer Kostenbereich |
|---|---|---|---|
| Wohngebäude 5kW, geringe Exposition | 1000V MCOV, 15kA Eingang | Nur DC-Eingang des Wechselrichters | $150-250 |
| Gewerblich 50kW, Moderat | 1500V MCOV, 20kA Eingang | Kombinierer + Wechselrichter (2-stufig) | $400-600 insgesamt |
| Versorgungsunternehmen 1MW, hohe Exposition | 2000V MCOV, 40kA Ein | Mehrere Typ-2-Wechselrichter | $3000-5000 pro Wechselrichter |
| Kritische Last auf dem Dach | 1000V MCOV, 20kA Eingang, Premium MOV+SAD | String + Combiner + Wechselrichter (3-stufig) | $800-1200 insgesamt |

Der grundlegende Unterschied liegt in der Energieaufnahmekapazität, die durch unterschiedliche Testwellenformen nachgewiesen wird. Typ-1-SPDs werden mit einem 10/350μs-Impulsstrom getestet, der direkte Blitzeinschläge simuliert und von den Geräten eine 10-mal höhere Energieaufnahme pro Ampere verlangt als bei Typ-2-Geräten. SPDs des Typs 2 werden mit einer 8/20μs-Wellenform getestet, die induzierte Überspannungen durch nahe gelegene Blitze oder abgeschwächte direkte Einschläge darstellt und eine wesentlich geringere Energiekapazität erfordert.
Geräte des Typs 1 kosten in der Regel 2 bis 3 Mal mehr als entsprechende Geräte des Typs 2 und benötigen 50-70% mehr Platz im Gehäuse. Aufgrund dieses Kosten-Größen-Unterschieds ist Typ 2 vorzuziehen, wenn eine Bedrohungsanalyse bestätigt, dass eine direkte Blitzeinwirkung unwahrscheinlich ist oder ein vorgeschalteter Schutz eine ausreichende Energiedämpfung bietet. Die meisten PV-Installationen verwenden Typ 1 an exponierten Array-Ursprüngen, die mit Typ 2 an geschützten Wechselrichterstandorten koordiniert werden, um einen umfassenden Schutz bei optimierten Kosten zu erreichen.
Die Klassifizierung schreibt nicht den Installationsort vor - ordnungsgemäß ausgewählte SPDs des Typs 2 können überall installiert werden, auch an den Ursprüngen des Arrays, wenn die Bewertung des Blitzrisikos diese Entscheidung unterstützt. In der konservativen Planungspraxis wird jedoch Typ 1 für Standorte mit maximaler Exposition festgelegt und Typ 2 für sekundäre Schutzstufen reserviert, bei denen die Überspannungseigenschaften den geprüften Fähigkeiten von Typ 2 entsprechen.
SPDs des Typs 2 können an den Ursprüngen von Anlagen installiert werden, wenn die Bewertung des Blitzschlagrisikos eine geringe Wahrscheinlichkeit von direkten Einschlägen bestätigt und die lokalen Expositionsmerkmale in erster Linie zu induzierten Überspannungsgefahren führen. Auf städtischen Dächern, die von höheren Gebäuden umgeben sind, kommt es nur selten zu direkten Einschlägen, so dass Typ 2 für den Schutz der Anlagen geeignet ist. Ebenso kann bei Anlagen mit einem ordnungsgemäß ausgelegten äußeren Blitzschutzsystem (Luftanschlüsse, Ableitungen), das eine direkte Verbindung zu den Leitern der Anlage verhindert, Typ 2 anstelle von Typ 1 spezifiziert werden.
Die meisten Elektroingenieure spezifizieren jedoch den Typ 1 an den Anlagestandorten, da sie eine konservative Entwurfspraxis verfolgen und den relativ geringen Kostenunterschied ($200-400 pro Standort) im Vergleich zu den potenziellen Kosten für den Austausch des Wechselrichters ($5.000-50.000 je nach Größe) erkennen. Der verbesserte Schutz gibt Sicherheit und kann die Anforderungen von Versicherungen erfüllen, die an exponierten Standorten “maximal verfügbaren Schutz” erwarten.
Dokumentieren Sie die Gründe für Ihre Entscheidung, wenn Sie am Ursprung des Arrays den Typ 2 statt des Typs 1 spezifizieren. Führen Sie eine Bewertung des Blitzschlagrisikos gemäß IEC 62305-2 durch und berechnen Sie die erwartete jährliche Häufigkeit gefährlicher Ereignisse. Wenn das berechnete Risiko unter dem akzeptablen Schwellenwert bleibt (typischerweise <10% Wahrscheinlichkeit über 25 Jahre Systemlebensdauer), ist die Spezifikation des Typs 2 technisch gerechtfertigt. Bewahren Sie die Dokumentation der Bewertung als Nachweis der Sorgfaltspflicht für Versicherungsansprüche oder Fehleruntersuchungen auf.
Für Photovoltaikanlagen mit einer Nennspannung von 600 V ist ein SPD des Typs 2 mit einem MCOV von mindestens 850 V zu spezifizieren, wobei die temperaturkompensierten Leerlaufspannungsextreme zu berücksichtigen sind. Berechnen Sie den tatsächlich erforderlichen MCOV-Wert aus: String-Voc bei Mindesttemperatur × Temperaturkoeffizient × Sicherheitsfaktor 1,25. Für ein typisches 600-V-System mit Modulen mit einem Koeffizienten von -0,28%/°C: 600V × 1,20 (bei -25°C) × 1,25 = 900V MCOV Minimum.
Standard-SPDs des Typs 2 für 600-V-Systeme sind mit 1000 V MCOV spezifiziert und bieten eine komfortable Marge über dem berechneten 900-V-Minimum. Dieser Spielraum berücksichtigt Unsicherheiten bei der Spannungsmessung, Toleranzen bei der Modulherstellung und potenzielle Überspannungen aufgrund von Teilabschattung oder Modulfehlanpassung. Vermeiden Sie die Angabe von MCOV-Werten, die genau den berechneten Anforderungen entsprechen - eine unzureichende Marge führt zu einer vorzeitigen Degradation der SPDs aufgrund chronischer Spannungsbelastung.
Höhere MCOV-Werte führen im Allgemeinen zu höheren Spannungsschutzwerten (VPL), da Varistorelemente, die bei höheren Spannungen leiten, auch bei proportional höheren Werten klemmen. Bei 600-V-Systemen liegt der typische VPL im Bereich von 1800-2200 V für SPDs mit 1000-V-MCOV. Dieser VPL bietet ausreichenden Schutz für die Standard-Isolationswerte von Wechselrichtern (6 kV Impulsfestigkeit gemäß IEC 62109) mit einer beträchtlichen Sicherheitsmarge.
Die meisten modernen SPDs vom Typ 2 verfügen über visuelle Statusanzeigen (LED-Leuchten oder mechanische Fahnen), die den Zustand des Geräts anzeigen. Eine grüne Anzeige signalisiert einen einwandfreien Betrieb, während eine rote, gelbe oder dunkle Anzeige einen Ausfall oder eine Verschlechterung anzeigt, die einen sofortigen Austausch erfordert. Überprüfen Sie die Statusanzeigen vierteljährlich während der Routinewartung und dokumentieren Sie den Zustand des Geräts in den Wartungsprotokollen.
Einige Ausfälle treten plötzlich nach größeren Überspannungsereignissen auf und lösen sofort Statusanzeigen aus. Andere Ausfälle entwickeln sich allmählich durch kumulative Überspannungseinwirkung oder Alterung, die sich in langsam ansteigendem Leckstrom und VPL-Drift äußert. Jährliche elektrische Tests mit tragbaren Überspannungsgeneratoren können eine Verschlechterung erkennen, bevor die Statusanzeigen einen Ausfall anzeigen, so dass ein proaktiver Austausch anstelle einer reaktiven Notfallreaktion möglich ist.
Weitere Fehlerindikatoren sind: physische Gehäuseschäden (Risse, Brandspuren, Verfärbungen), ungewöhnliche Gerüche, die auf Überhitzung hindeuten, erhöhte Betriebstemperaturen, die bei einer Wärmebildinspektion festgestellt werden, oder unerwünschte Aktivierungen, die durch wiederholtes Umschalten der Statusanzeigen angezeigt werden. Jedes dieser Anzeichen rechtfertigt einen sofortigen Austausch des SPD, auch wenn die Statusanzeige keinen Ausfall anzeigt. Defekte SPDs bieten keinen Überspannungsschutz und machen die Geräte anfällig für Schäden.
Die Lebensdauer von SPD des Typs 2 hängt eher von der kumulativen Überspannungsbelastung als von der Kalenderzeit ab. Anlagen in Gebieten mit geringer Blitzeinwirkung (städtisch, niedrige Isothermenhöhe) können 10-15 Jahre in Betrieb sein, bevor sie ersetzt werden müssen. An Orten mit hoher Exposition (ländliche Gebiete, Berggipfel, hohe Gewitterhäufigkeit) kann trotz identischer SPD-Spezifikationen ein Austausch alle 3-5 Jahre erforderlich sein.
Die Hersteller geben die Gesamtenergieabsorptionskapazität (gemessen in kJ) an, die die kumulative Überspannungsenergie darstellt, die ein SPD bewältigen kann, bevor es ausgetauscht werden muss. Ein SPD vom Typ 2 mit 20 kA könnte eine Gesamtkapazität von 100 kJ aufweisen. Jedes Überspannungsereignis verbraucht einen Teil dieser Kapazität - 10kA bei einer Wellenform von 8/20μs verbrauchen etwa 25kJ, so dass 75kJ verbleiben. Nach vier ähnlichen Ereignissen erreicht das SPD das Ende seiner Nutzungsdauer und muss ersetzt werden.
Ein proaktiver Austausch auf der Grundlage der vom Hersteller empfohlenen Lebensdauer (in der Regel 10 Jahre) bietet einen konservativen Ansatz zur Vermeidung unerwarteter Ausfälle. Einige Installationen führen einen zustandsabhängigen Austausch durch, indem sie SPDs jährlich testen und Geräte austauschen, die eine VPL-Verschlechterung von >10% gegenüber dem ursprünglichen Nennwert oder einen Anstieg des Leckstroms von >100% aufweisen. Dieser zustandsabhängige Ansatz optimiert den Zeitpunkt des Austauschs und vermeidet die vorzeitige Entsorgung funktionsfähiger Geräte, während gleichzeitig störungsbedingte Ausfallzeiten vermieden werden.
Die Kombination von Typ-1- und Typ-2-SPDs in einem koordinierten mehrstufigen Schutz stellt eine branchenübliche Praxis dar, die die Wirksamkeit des Schutzes gegenüber den Kosten optimiert. In einer typischen Konfiguration werden SPDs des Typs 1 an den Ursprüngen des Arrays (maximale Exposition) koordiniert mit SPDs des Typs 2 an den Wechselrichtereingängen (geschützter Ort) installiert, wodurch ein Defense-in-Depth-Schutz entsteht. Typ 1 behandelt die direkte Einschlagenergie, während Typ 2 die letzte Schutzstufe für verbleibende Transienten darstellt.
Eine ordnungsgemäße Koordinierung erfordert einen Mindestabstand von 10 Metern zwischen den einzelnen SPD-Stufen oder eine gleichwertige Entkopplungsinduktivität, um sicherzustellen, dass das vorgelagerte Gerät vor dem nachgelagerten Gerät aktiviert wird. Diese Trennung ermöglicht eine natürliche Energieverteilung, bei der ein vorgelagerter SPD mit höherem Nennwert den Stoßstrom ableitet, während ein nachgelagerter SPD mit niedrigerem Nennwert die Restspannung nach dem Abfall der Leiterimpedanz bewältigt. Beide Geräte tragen zum Gesamtschutz bei, ohne bei der Steuerung des Stoßstroms zu konkurrieren.
Prüfen Sie, ob die Beziehung zwischen den Spannungsschutzpegeln (VPL) die richtige Koordinierungshierarchie unterstützt. Obwohl dies nicht intuitiv ist, gibt der nachgeschaltete SPD in der Regel einen niedrigeren VPL als das vorgeschaltete Gerät an, da die Leiterimpedanz sicherstellt, dass die vorgeschaltete Einrichtung zuerst aktiviert wird. Während eines Überspannungsereignisses: Der vorgelagerte SPD erreicht seine VPL (z. B. 2000 V), die Leiterimpedanz lässt zusätzliche Spannung abfallen, der nachgelagerte SPD sieht eine reduzierte Spannung unterhalb seiner Aktivierungsschwelle. Dieser koordinierte Betrieb bietet einen optimalen Schutz, der eine hohe Energiekapazität mit einer engen Spannungsbegrenzung kombiniert.
Zu den Mindestanforderungen für die Zertifizierung professioneller PV-Installationen gehören die Einhaltung der Norm IEC 61643-31, die von einem akkreditierten Prüflabor (TÜV, VDE, CSA, Intertek usw.) verifiziert wurde, und die Listung nach UL 1449 Fourth Edition für Projekte in den USA. Diese Zertifizierungen belegen, dass SPD die standardisierten Prüfanforderungen für die Typ-2-Klassifizierung erfüllt und die Sicherheitsstandards einhält, die verhindern, dass Geräte im Falle eines Ausfalls zusätzliche Gefahren verursachen.
Weitere wertvolle Zertifizierungen sind: ISO 9001-Zertifizierung des Qualitätsmanagementsystems, die nachweist, dass der Hersteller konsistente Produktionsprozesse aufrechterhält, Umweltzertifizierungen (RoHS, REACH), die die Einhaltung von Stoffbeschränkungen bestätigen, und regionale Prüfzeichen (CE für Europa, CCC für China), wenn dies für den Installationsort erforderlich ist. Einige Spezifikationen schreiben auch spezielle Tests vor, die über die Mindestzertifizierung hinausgehen, z. B. Salzsprühnebelbeständigkeit für Installationen an der Küste oder erweiterte Temperaturtests für Standorte mit extremem Klima.
Verlangen Sie eine Konformitätsbescheinigung des Herstellers und aktuelle Prüfberichte, die die gemessene Leistung dokumentieren, anstatt sich nur auf Zertifizierungszeichen zu verlassen. Aus den Prüfberichten geht hervor, ob das SPD die Mindestanforderungen gerade noch erfüllt oder die Anforderungen deutlich übertrifft, was eine Leistungsspanne ergibt. Achten Sie auf Testergebnisse, die Folgendes zeigen: VPL bei verschiedenen Stromstärken (In, 1,5×In, 2×In), Fähigkeit zur Stromunterbrechung, Alterungstestergebnisse nach 15 Überspannungsanwendungen und Daten zur thermischen Stabilität, die die langfristige Zuverlässigkeit belegen.
Die Spezifikationen für DC-Überspannungsschutzgeräte des Typs 2 bieten wichtige Auswahlkriterien, die einen effektiven Schutz von Photovoltaikanlagen bei optimierten Kosten gewährleisten. Das Verständnis der IEC 61643-31-Klassifizierungsstandards, der Eigenschaften der Testwellenform, der Anforderungen an den Spannungsschutz und der Nennentladestromwerte ermöglicht es den Ingenieuren, geeignete SPD-Funktionen zu spezifizieren, die den Bedrohungsstufen der Installation entsprechen, ohne unnötige Überspezifizierung.
Wichtigste Erkenntnisse:
1. Bei der Typ-2-Klassifizierung werden SPDs mit einer 8/20μs-Wellenform getestet, die induzierte Stoßcharakteristiken darstellt, die weniger Energiekapazität erfordern als die 10/350μs-Simulation eines direkten Stoßes von Typ 1.
2. Die MCOV-Nennleistung muss die maximale Systemspannung um eine Mindestspanne von 25% übersteigen, um zu verhindern, dass eine kontinuierliche Spannungsbelastung die Varistorelemente beeinträchtigt.
3. Das Spannungsschutzniveau (VPL) bestimmt die tatsächliche Schutzwirkung - ein niedrigeres VPL bietet einen besseren Geräteschutz, erfordert aber engere Fertigungstoleranzen
4. Die Auswahl des Nennentladestroms (In) hängt von der Bewertung der Blitzeinwirkung ab, wobei höhere Werte die Lebensdauer an Orten mit hoher Blitzeinwirkung verlängern.
5. SPDs des Typs 1 und des Typs 2 koordinieren sich effektiv in mehrstufigen Schutzsystemen, wobei der vorgelagerte Typ 1 für direkte Schläge und der nachgelagerte Typ 2 für Feinschutz auf Geräteebene sorgt
Die korrekte Spezifikation von Typ-2-SPDs erfordert ein ausgewogenes Verhältnis zwischen Schutzanforderungen, Kostenbeschränkungen und anlagenspezifischer Bedrohungsbewertung. Konservative Spezifikationen mit höheren Werten bieten einen besseren Schutz und eine längere Lebensdauer, erhöhen aber die Anfangsinvestitionen. Optimierte Spezifikationen passen die SPD-Fähigkeiten an die tatsächlich zu erwartenden Bedrohungen an, wodurch unnötige Kosten vermieden werden und gleichzeitig ein angemessener Schutz für die 25-jährige Betriebsdauer des Systems gewährleistet wird.
Verwandte Ressourcen:
- DC SPD für Solarsysteme: Typ 1 vs. Typ 2 Anwendungen
- Verdrahtung von DC SPD: Installationsdiagramme und Erdungsmethoden
- DC-Schutzschalter-Spezifikationen für den PV-Schutz
Sind Sie bereit, konforme Typ 2 DC SPDs für Ihre Solarprojekte zu spezifizieren? Wenden Sie sich an unser Schutztechnik-Team, um Unterstützung bei der anwendungsspezifischen SPD-Auswahl, Koordinationsanalyse und Zertifizierungsprüfung zu erhalten, damit Ihre Überspannungsschutz-Spezifikationen sowohl den Leistungsanforderungen als auch den geltenden Normen entsprechen.
Zuletzt aktualisiert: Dezember 2025
Autor: SYNODE Technisches Team
Rezensiert von: Abteilung Überspannungsschutztechnik