Dirección
304 North Cardinal
Dorchester Center, MA 02124
Horas de trabajo
De lunes a viernes: de 7.00 a 19.00 horas
Fin de semana: 10.00 A 17.00 HORAS
Dirección
304 North Cardinal
Dorchester Center, MA 02124
Horas de trabajo
De lunes a viernes: de 7.00 a 19.00 horas
Fin de semana: 10.00 A 17.00 HORAS

Seleccionar la caja eléctrica estanca para exteriores adecuada es fundamental para proteger las conexiones eléctricas de la energía solar fotovoltaica de la humedad, el polvo y los daños medioambientales. A diferencia de las cajas estándar para interiores, las cajas eléctricas para exteriores deben soportar la lluvia, la humedad, las temperaturas extremas y la exposición a los rayos UV, manteniendo al mismo tiempo una protección eléctrica fiable. Esta completa guía explica todo lo que los instaladores profesionales y los ingenieros deben saber sobre la especificación, instalación y mantenimiento de cajas eléctricas estancas de exterior para instalaciones solares.
Una caja eléctrica impermeable para exteriores consigue la protección contra la humedad mediante múltiples características de diseño integradas. El propio material de la caja resiste la penetración del agua, mientras que las juntas de estanqueidad impiden la entrada de humedad por las puertas y los puntos de entrada de cables. Una impermeabilización adecuada también requiere una correcta selección del grado de protección IP (Ingress Protection) en función del entorno de instalación.
La verdadera impermeabilización va más allá de la resistencia a las salpicaduras. Una caja estanca correctamente especificada protege los componentes internos en caso de lluvia intensa, evita la acumulación de condensación y mantiene la integridad del sellado a través de miles de ciclos de dilatación térmica. En las aplicaciones solares fotovoltaicas, esta protección es esencial porque las conexiones eléctricas transportan altas tensiones continuas que se vuelven peligrosas cuando se exponen a la humedad.
Información clave: La diferencia entre “resistente al agua” e “impermeable” es legalmente significativa. Las cajas resistentes al agua ofrecen protección contra salpicaduras, pero no son adecuadas para la exposición directa a la lluvia. Especifique siempre cajas con una clasificación mínima IP65 para instalaciones solares exteriores.
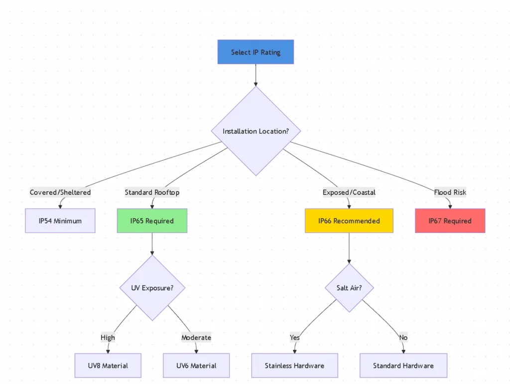
El sistema de clasificación IP proporciona una clasificación estandarizada de impermeabilidad. El segundo dígito indica la protección contra la entrada de líquidos: IP64 ofrece protección contra salpicaduras, IP65 protege contra chorros de agua, IP66 soporta chorros de agua potentes e IP67 sobrevive a la inmersión temporal. La mayoría de las instalaciones solares requieren una clasificación IP65 o IP66. cajas de distribución estancas para una protección adecuada contra la intemperie.
La clasificación IP consta de dos dígitos que definen los niveles de protección contra objetos sólidos y líquidos. El primer dígito (0-6) indica la protección contra el polvo, mientras que el segundo (0-9) especifica la protección contra la humedad. En el caso de los armarios eléctricos de exterior, ambos dígitos son importantes porque el polvo y la humedad suelen ir juntos en entornos difíciles.
Los grados de protección IP más comunes para instalaciones solares fotovoltaicas son IP65, IP66 e IP67. Las cajas IP65 protegen contra la entrada de polvo y chorros de agua a baja presión desde cualquier dirección. IP66 proporciona un sellado hermético al polvo y soporta potentes chorros de agua, por lo que es adecuado para instalaciones expuestas. IP67 ofrece la misma protección contra el polvo, pero puede sobrevivir a la inmersión temporal en agua hasta 1 metro de profundidad.
La selección depende de las condiciones específicas de instalación. Las instalaciones en tejados con buen drenaje suelen requerir un mínimo de IP65. Los sistemas instalados en el suelo en zonas inundables necesitan protección IP67. Las instalaciones costeras expuestas a lluvia torrencial y niebla salina funcionan mejor con una clasificación IP66 combinada con materiales resistentes a la corrosión.
⚠️ Importante: Una clasificación IP sólo garantiza la protección cuando todas las entradas de cables utilizan los prensaestopas adecuados y la junta de la puerta permanece intacta. Un solo prensaestopas suelto compromete la clasificación de estanqueidad de toda la caja.

| Entorno de instalación | Clasificación IP mínima | Segunda cifra Significado | Aplicación típica |
|---|---|---|---|
| Cubierto/A cubierto | IP54 | Resistente a salpicaduras | Bajo aleros, cocheras |
| Exterior en general | IP65 | Resistente al chorro de agua | Energía solar estándar para tejados |
| Expuesto/Costero | IP66 | Potente chorro resistente | Montaje en suelo, zonas costeras |
| Zonas de riesgo de inundación | IP67 | Inmersión temporal | Instalaciones bajas |
Las cajas eléctricas estancas para exteriores se fabrican con tres materiales principales: plástico policarbonato, plástico ABS y metal (acero o aluminio). Cada material ofrece ventajas distintas para diferentes aplicaciones fotovoltaicas y condiciones ambientales.
Cajas de policarbonato ofrecen una excelente resistencia a los rayos UV, al impacto y a la temperatura. El policarbonato de alta calidad mantiene la integridad estructural de -40°C a +120°C, lo que lo hace ideal para climas extremos. El material resiste de forma natural el amarilleamiento y la fragilidad provocados por la exposición al sol. Las cajas de policarbonato son ligeras, lo que simplifica la instalación en el tejado al tiempo que mantiene su durabilidad.
Cajas de plástico ABS ofrecen una buena resistencia química y rentabilidad para aplicaciones menos exigentes. Aunque el ABS ofrece una resistencia adecuada para muchas instalaciones, se degrada más rápidamente bajo una exposición prolongada a los rayos UV que el policarbonato. El ABS funciona bien en instalaciones cubiertas o en lugares con un mínimo de luz solar directa. Sin embargo, para los paneles solares expuestos en tejados, el policarbonato estabilizado a los rayos UV ofrece un rendimiento superior a largo plazo.
Cajas metálicas (acero inoxidable o aluminio con recubrimiento de polvo) proporcionan la máxima seguridad física y blindaje electromagnético. Las cajas metálicas destacan en entornos de altas temperaturas y en los que existen problemas de vandalismo. Sin embargo, el metal requiere una conexión a tierra cuidadosa y conduce el calor, lo que puede crear problemas de gestión térmica. Las cajas metálicas también cuestan más que las alternativas de plástico y requieren un mantenimiento adecuado de las juntas para evitar la corrosión galvánica en las superficies de sellado.
Consejo profesional: Para instalaciones solares fotovoltaicas, el policarbonato estabilizado a los rayos UV ofrece el mejor equilibrio entre durabilidad, peso y coste. Especifique un material con una clasificación mínima UV8 (resistencia a la exposición UV durante más de 8000 horas) para instalaciones con exposición directa al sol.
Las cajas eléctricas impermeables para exteriores incorporan características de diseño específicas que garantizan una protección fiable a largo plazo. Comprender estas características ayuda a especificar cajas que mantengan la integridad del sellado durante toda su vida útil.
Puertas con juntas crean la principal barrera contra la humedad en la abertura de la caja. Las juntas de calidad utilizan espuma de célula cerrada o caucho de silicona que mantiene la compresión durante años de ciclos térmicos. La puerta debe incorporar varios pestillos de acero inoxidable con una fuerza de cierre adecuada para mantener una compresión constante de la junta. Los diseños de un solo pestillo suelen dejar huecos a medida que las juntas envejecen y se comprimen.
Entradas de prensaestopas proporcionan penetraciones selladas para cables entrantes y salientes. Los orificios ciegos premoldeados con roscas métricas o PG admiten prensaestopas estándar. La caja debe ofrecer múltiples ubicaciones de entrada (superior, inferior, laterales) para un tendido flexible de los cables. Las entradas no utilizadas requieren tapones ciegos con juntas tóricas para mantener la clasificación IP.
Rieles de montaje internos permiten la instalación segura de componentes mediante montaje en carril DIN. Las cajas de calidad incluyen Disyuntores de CC, Fusibles CCy DC SPD en raíles fácilmente desmontables. El montaje en raíles simplifica las modificaciones sobre el terreno y la sustitución de componentes en comparación con los puntos de montaje fijos.
Agujeros de drenaje evitar la acumulación de agua en el interior de la caja. A pesar del diseño impermeable, puede formarse condensación durante las fluctuaciones de temperatura. Los pequeños orificios de drenaje de la parte inferior permiten que salga la condensación a la vez que se mantiene la clasificación IP gracias al diseño de orificios tipo laberinto que impide la entrada directa de agua.

✅ Junta continua de silicona o gomaespuma.
✅ Cierres múltiples resistentes a la corrosión
✅ Entradas prensacables preroscadas
✅ Montaje en carril DIN extraíble
✅ Orificios de evacuación de la condensación
✅ Disposición del terminal de tierra
✅ Opción de cubierta transparente o translúcida
✅ Material estabilizado a los rayos UV (UV8 como mínimo).
❌ Sistemas de cierre de un solo pestillo
❌ Juntas de compresión sin topes de puerta
❌ Agujeros ciegos no roscados
❌ Montaje fijo sin sistema de raíles
❌ Sin orificio de drenaje
❌ Materiales sin estabilización UV
El dimensionado correcto de las cajas garantiza un espacio adecuado para los componentes, al tiempo que permite un espacio de trabajo seguro y futuras ampliaciones. Las cajas subdimensionadas crean dificultades de instalación, mientras que las sobredimensionadas malgastan dinero y espacio de montaje.
Calcule el volumen interno necesario enumerando todos los componentes con sus dimensiones. Incluya Disyuntores de CC, Interruptores-seccionadores de CC, dispositivos de protección contra sobretensiones, El 30% ofrece espacio adicional para el radio de curvatura del cable, bloques de terminales y cualquier equipo de supervisión. Añada 30% espacio adicional para el radio de curvatura del cable y futuras adiciones de componentes.
Tenga en cuenta los requisitos de espacio libre del NEC (Código Eléctrico Nacional) para los circuitos de CC. El artículo 110.26 especifica el espacio de trabajo mínimo alrededor de los equipos eléctricos. Aunque estos requisitos se refieren principalmente a la accesibilidad durante el mantenimiento, también garantizan un espacio adecuado para doblar los cables que evite daños en el aislamiento y mantenga una separación adecuada de los conductores.
Las dimensiones estándar de las cajas estancas siguen el sistema métrico: 200x200x100 mm para sistemas residenciales pequeños, 300x400x150 mm para instalaciones residenciales típicas y 400x600x200 mm para instalaciones comerciales. La profundidad es especialmente importante porque los componentes de carril DIN suelen requerir una profundidad de 90-120 mm más espacio para doblar los cables.
Información clave: Calcule los requisitos de entrada de cables antes de finalizar el tamaño de la caja. Cada cable requiere un alivio de tensión y un radio de curvatura adecuados. Una caja con un volumen adecuado pero entradas de cable insuficientes obliga a improvisar soluciones que comprometen la clasificación IP.
Módulo solar residencial de 10 kW:
Una instalación adecuada determina si una caja eléctrica estanca para exteriores mantiene su clasificación IP durante toda su vida útil. Incluso las cajas con un diseño excelente fallan cuando se montan incorrectamente o con prensaestopas mal instalados.
Orientación de montaje afecta significativamente al drenaje del agua y a la condensación interna. Monte siempre las cajas con las entradas de cables orientadas hacia abajo o hacia los lados, nunca hacia arriba. La entrada de cables hacia arriba permite que la lluvia se acumule alrededor de los prensaestopas y acabe penetrando por capilaridad. Oriente la caja para minimizar la exposición directa del sol sobre la junta de la puerta siempre que sea posible, ya que las juntas se degradan más rápidamente bajo la exposición a los rayos UV.
Instalación de prensaestopas requiere una cuidadosa atención a los detalles. Pele la cubierta del cable para exponer los conductores individuales, pero mantenga suficiente cubierta dentro del prensaestopas para que se sujete correctamente. Apriete la tuerca de compresión hasta que una resistencia firme indique que el sellado es correcto, pero evite apretar demasiado para no deformar el cuerpo del prensaestopas. Instale tapones ciegos con juntas tóricas en todas las entradas no utilizadas.
Mantenimiento de juntas durante la instalación preserva el rendimiento del sellado. Inspeccione la junta de la puerta en busca de daños antes de cerrarla. Limpie las superficies de contacto para eliminar el polvo o los residuos que impidan la compresión completa de la junta. Aplique grasa de silicona a las juntas antes del primer cierre para evitar que se adhieran inicialmente y establecer un sellado adecuado. Verifique que todos los pestillos encajen completamente y mantenga una presión uniforme en la puerta.
Conexiones a tierra garantizar la seguridad y proteger contra sobretensiones inducidas por rayos. Conecte la barra de tierra interna de la caja al conductor de tierra del equipo del sistema. En el caso de cajas metálicas, conecte también el exterior de la caja al sistema de puesta a tierra. Utilice accesorios de puesta a tierra resistentes a la corrosión y adecuados para la exposición al aire libre.
⚠️ Importante: Nunca taladre orificios adicionales en cajas estancas sin las disposiciones de sellado adecuadas. Cada penetración compromete la clasificación IP. Si es necesario realizar modificaciones, utilice únicamente prensaestopas clasificados para la clase IP de la caja, instale con sellador y verifique la integridad.
Las cajas eléctricas estancas para exteriores desempeñan múltiples funciones críticas en las instalaciones solares fotovoltaicas. Comprender las aplicaciones típicas ayuda a especificar las configuraciones de cajas adecuadas para las distintas ubicaciones del sistema.
Aplicaciones del combinador de cadenas componentes domésticos que combinan varias cadenas de paneles solares antes de conectarlas a los inversores. Un típico Caja combinadora FV incluye fusibles o disyuntores para cadenas de CC, dispositivos de protección contra sobretensiones y conexiones de monitorización. Estas cajas se montan cerca de paneles solares y están expuestas a la intemperie, por lo que requieren una impermeabilización robusta.
Aplicaciones de desconexión de CC proporcionan aislamiento manual para mayor seguridad durante el mantenimiento. Caja de alojamiento Interruptores-seccionadores de CC deben ser accesibles para el personal de servicio pero estar protegidos contra el funcionamiento no autorizado. Las cubiertas transparentes permiten verificar la posición de los interruptores sin abrir la caja ni comprometer la protección contra la intemperie.
Aplicaciones de aislamiento de inversores protegen las entradas de CC del inversor con una protección de sobreintensidad de la potencia nominal adecuada. Estas cajas suelen montarse a menos de 3 metros de los inversores y contienen disyuntores de CC dimensionados para la tensión del sistema. Las cajas estancas compactas funcionan bien en este caso porque los tramos de cable cortos minimizan la caída de tensión.
Aplicaciones de protección contra sobretensiones casa DC SPD que protegen contra los transitorios inducidos por los rayos. Las cajas de los SPD requieren conexiones a tierra con una impedancia mínima, por lo que su ubicación de montaje es crítica. La caja estanca debe alojar los seccionadores térmicos SPD y los indicadores de estado, manteniendo al mismo tiempo la protección contra cualquier condición meteorológica.
| Aplicación | Componentes clave | Tamaño típico | Requisitos especiales |
|---|---|---|---|
| Combinador de cadenas | Fusibles, SPD, terminales | 400x600x200mm | Múltiples entradas de cadena |
| Desconexión CC | Interruptor aislador | 300x400x150mm | Posición visible del interruptor |
| Entrada del inversor | Interruptor de CC, supervisión | 300x400x150mm | Montaje de proximidad |
| Protección contra sobretensiones | DC SPD, barra de tierra | 200x300x120mm | Ruta de tierra de baja impedancia |
A pesar de las especificaciones y la instalación adecuadas, a veces se producen problemas de humedad en los cuadros eléctricos exteriores. La localización sistemática de averías permite identificar las causas y realizar reparaciones eficaces.
Condensación frente a fugas requiere soluciones diferentes. La condensación se forma cuando el aire caliente y húmedo entra en la caja y entra en contacto con superficies internas más frías. Esto indica un sellado inadecuado, pero no la entrada directa de agua. Las fugas reales muestran acumulación de agua después de eventos de lluvia, lo que indica una impermeabilización comprometida en puntos de entrada específicos.
Inspeccione primero las juntas cuando aparezca humedad. Las juntas envejecidas pierden compresión y desarrollan holguras. Sustituya las juntas que presenten grietas, deformación permanente o pérdida de elasticidad. Limpie a fondo las superficies de asiento de las juntas antes de instalar juntas nuevas. Aplique una fina capa de grasa de silicona a las juntas nuevas para mejorar el sellado y evitar el envejecimiento prematuro.
Compruebe metódicamente los prensaestopas. Afloje cada prensaestopas y compruebe la correcta sujeción del cable. El anillo de compresión debe morder la cubierta del cable, creando una hendidura visible. Los prensaestopas que giran libremente sobre los cables han perdido capacidad de sellado. Sustituya los prensaestopas dañados y asegúrese de que el diámetro del cable es el adecuado para el tamaño del prensaestopas. Los prensaestopas sobredimensionados no pueden sellar eficazmente, independientemente de la fuerza de apriete.
Verificar el funcionamiento del pestillo de la puerta para garantizar una compresión constante de la junta. Los pestillos se desgastan con el tiempo, reduciendo la fuerza de cierre. Las puertas con pestillos múltiples deben enganchar todos los pestillos simultáneamente con la misma tensión. Sustituya los pestillos doblados o corroídos que impidan una presión uniforme de la puerta.
Consejo profesional: Instale paquetes desecantes que absorban la humedad dentro de las cajas con problemas persistentes de condensación. De este modo se solucionan los síntomas mientras se resuelve la causa principal. Sustituya el desecante cada 6 meses en climas húmedos.
Un mantenimiento regular prolonga la vida útil de las cajas estancas y evita averías relacionadas con la humedad. Establecer un programa de inspección adecuado a las condiciones climáticas locales garantiza un rendimiento fiable a largo plazo.
Inspecciones anuales debe realizarse antes y después de las estaciones climáticas severas. Examine las juntas de las puertas para ver si están agrietadas, comprimidas o endurecidas. Compruebe que los pestillos de las puertas encajan y cierran correctamente. Inspeccione los prensaestopas para ver si están sueltos o presentan holguras visibles. Compruebe si los componentes internos presentan corrosión o manchas de humedad que indiquen la entrada de agua en el pasado.
Limpieza semestral evita la acumulación de suciedad que degrada el sellado de la junta. Limpie las superficies de asiento de las juntas con paños limpios que no suelten pelusa. Elimine el polvo y los residuos de las superficies de las puertas. Limpie las cubiertas transparentes para mantener la visibilidad de los componentes internos. Evite los limpiadores abrasivos que rayan las superficies de policarbonato y reducen la resistencia a los rayos UV.
Sustitución de juntas suele producirse cada 3-5 años, dependiendo del clima y de la exposición a los rayos UV. Los entornos severos con ciclos de temperatura extremos requieren una sustitución más frecuente. Sustituya las juntas que presenten grietas, deformación permanente o pérdida de elasticidad. Mantenga juntas de repuesto in situ para minimizar el tiempo de inactividad durante el mantenimiento.
Inspección de prensaestopas debe acompañar cualquier trabajo en los componentes internos. Verificar la estanqueidad y el correcto sellado. Sustituya cualquier prensaestopas que presente grietas en la carcasa o anillos de compresión dañados. Actualice los tapones ciegos si cambia la configuración de los cables durante las modificaciones del sistema.
Inspección anual:
Tareas de limpieza:
3-5 años de sustitución:
Las cajas eléctricas estancas de exterior para aplicaciones solares fotovoltaicas deben cumplir las normas eléctricas y medioambientales pertinentes. Comprender estos requisitos garantiza una especificación adecuada y el cumplimiento de la normativa.
IEC 60529 define el sistema de clasificación IP utilizado en todo el mundo. Esta norma establece métodos de ensayo para verificar la protección contra la penetración de polvo y agua. Las cajas que solicitan una clasificación IP específica deben superar protocolos de ensayo normalizados. La certificación por terceros verifica que las cajas cumplen los índices declarados.
CEI 60670 especifica los requisitos de las cajas y envolventes para accesorios eléctricos. La parte 24 trata específicamente de las envolventes para equipos de instalación (cuadros de distribución). Esta norma define los requisitos de resistencia mecánica, propiedades eléctricas y resistencia ambiental.
UL 50 (norma estadounidense) se refiere a los armarios para equipos eléctricos. Las clasificaciones de tipo UL (Tipo 4, 4X, 6, 6P) definen niveles de resistencia a la intemperie similares a las clasificaciones IP. El tipo 4 proporciona una protección contra la intemperie equivalente a aproximadamente IP66. El tipo 6P ofrece una resistencia temporal a la inmersión similar a IP67.
Artículo 314 de NEC (US) regula las cajas de enchufes, dispositivos, tiradores y empalmes. Los requisitos incluyen cálculos de tamaño adecuados, métodos de soporte y limitaciones de llenado del conductor. Aunque se centran en los métodos de cableado, estas normas afectan a la selección e instalación de cajas estancas.
Información clave: Al exportar equipos solares a otros países, verifique tanto la clasificación IP (internacional) como la clasificación de tipo UL (mercado estadounidense) para obtener una cobertura completa del mercado. Muchos fabricantes ofrecen doble certificación para acceder al mercado mundial.
Las variaciones de calidad entre las cajas eléctricas estancas para exteriores afectan significativamente a la fiabilidad a largo plazo. Saber qué distingue a las cajas de primera calidad de las cajas básicas orienta las decisiones de compra que reducen los costes a lo largo de la vida útil.
Indicadores de calidad del material incluyen clasificaciones de estabilización UV, especificaciones de resistencia a impactos y certificaciones de rango de temperaturas. Solicite la clasificación mínima UV8 para instalaciones expuestas. Verifique las clasificaciones IK (impacto) si existen problemas de vandalismo. Compruebe que las especificaciones de temperatura se ajustan a sus condiciones climáticas extremas.
Calidad de las juntas separa las cajas excelentes de las adecuadas. Las cajas de calidad superior utilizan juntas de silicona médica o caucho EPDM que mantienen su elasticidad durante años. Las cajas económicas suelen utilizar espuma más barata que se comprime permanentemente en cuestión de meses. Examine la sección transversal de la junta: las mejores juntas son más gruesas (3-5 mm) y tienen varios nervios de sellado.
Calidad del hardware afecta a la funcionalidad a largo plazo. Los cierres y bisagras de acero inoxidable resisten la corrosión mucho mejor que los de acero cincado. Busque bisagras de piano continuas en lugar de puntos de bisagra individuales que crean concentraciones de tensión. Compruebe que los pestillos pueden sustituirse sin desmontar toda la puerta.
Documentación de certificación de laboratorios de pruebas de terceros valida las afirmaciones del fabricante. Solicite informes de pruebas de clasificación IP, no sólo hojas de datos que afirmen clasificaciones. Las marcas UL, TÜV o equivalentes indican una verificación independiente. Tenga cuidado con las afirmaciones autocertificadas sin documentación de laboratorios de pruebas.
🔵 Solución SYNODE: SYNODE cajas de distribución estancas cuentan con una estructura de policarbonato estabilizado UV8, juntas de silicona continuas y tornillería de acero inoxidable. La certificación IP66 de terceros garantiza una protección fiable frente a la intemperie para aplicaciones fotovoltaicas solares exigentes.
Los costes de las cajas eléctricas estancas para exteriores varían considerablemente en función del tamaño, las características y la calidad. Entender el coste total de propiedad en lugar de sólo el precio de compra guía las decisiones económicamente sólidas.
Gastos iniciales de compra van desde $30 para cajas pequeñas básicas hasta $500+ para grandes armarios comerciales. Los materiales de primera calidad, los grados de protección IP más altos y las características adicionales aumentan los costes. Sin embargo, esto representa una pequeña fracción del coste total de la instalación solar, normalmente 1-2% para sistemas residenciales.
Mano de obra de instalación a menudo supera los costes de las cajas. La correcta instalación de los prensaestopas, el montaje seguro y la verificación del sellado requieren mano de obra cualificada. Las cajas de calidad con características bien diseñadas reducen el tiempo de instalación al facilitar el tendido de cables y el montaje de componentes. El tiempo ahorrado durante la instalación justifica a menudo el mayor coste de las cajas.
Gastos de mantenimiento difieren drásticamente entre niveles de calidad. Las cajas premium con juntas y herrajes de calidad pueden requerir un mantenimiento mínimo durante más de 10 años. Las cajas económicas suelen requerir la sustitución de las juntas en 2-3 años, además de inspecciones más frecuentes. Los costes de mantenimiento superan rápidamente el ahorro inicial de las cajas más baratas.
Costes de fracaso hacen que la calidad sea crítica. Una caja deteriorada por la humedad puede dañar componentes de protección caros como Disyuntores de CC o DC SPD. Peor aún, los fallos causados por la humedad pueden crear riesgos para la seguridad o tiempos de inactividad del sistema. La pérdida de producción durante las reparaciones en sistemas comerciales hace que la fiabilidad sea esencial.
| Calidad de la caja | Coste inicial | Mantenimiento | Riesgo de fracaso | Coste total |
|---|---|---|---|---|
| Presupuesto | $50 | $200 | $500 | $750 |
| Gama media | $100 | $100 | $150 | $350 |
| Premium | $180 | $50 | $20 | $250 |
¿Qué grado de protección IP necesito para una instalación solar sobre tejado?
Las instalaciones solares en tejados suelen requerir una clasificación mínima IP65 para una protección adecuada contra la intemperie. Esta clasificación protege contra la entrada de polvo y chorros de agua desde cualquier dirección, y es adecuada para la exposición a la lluvia. Las instalaciones en zonas con lluvias torrenciales, entornos costeros o condiciones meteorológicas extremas deben especificar IP66 para una mayor protección. IP67 sólo es necesario para sistemas montados en el suelo en lugares propensos a inundaciones donde pueda producirse una inmersión temporal.
¿Puedo utilizar una caja eléctrica interior en el exterior si la resguardo?
No, nunca utilice cajas interiores para instalaciones solares exteriores, ni siquiera bajo techo. Las cajas interiores carecen de juntas de estanqueidad adecuadas, materiales resistentes a los rayos UV y barreras contra la humedad. Los ciclos de temperatura crean condensación dentro de las zonas protegidas, dañando los componentes. La exposición a la intemperie degrada los materiales no estabilizados a los rayos UV, independientemente de la protección contra la lluvia. Especifique siempre una clasificación adecuada cajas de distribución estancas con la clasificación IP adecuada para cualquier conexión eléctrica exterior.
¿Cómo sé cuándo debo sustituir la junta de la puerta?
Sustituya las juntas que presenten grietas visibles, una compresión permanente (no se retraen al presionarlas) o un endurecimiento que impida su flexibilidad. La inspección anual debe comprobar el estado de las juntas. La mayoría de las juntas deben sustituirse cada 3-5 años en función de la exposición a los rayos UV y las temperaturas extremas. Si aparece humedad en el interior de la caja después de la lluvia, inspeccione y probablemente sustituya la junta independientemente de su antigüedad. La sustitución preventiva cuesta mucho menos que los daños causados a los componentes por la entrada de humedad.
¿Cuál es la diferencia entre resistente al agua e impermeable?
Las cajas resistentes al agua ofrecen protección contra salpicaduras, pero no están diseñadas para una exposición continua o directa al agua. Las cajas estancas cumplen unos índices IP específicos (normalmente IP65+) con pruebas verificadas contra la exposición a chorros de agua. Legal y técnicamente, sólo las cajas probadas según las normas IEC 60529 y marcadas con índices IP deben denominarse impermeables. Resistente al agua es un término comercial sin requisitos de ensayo normalizados. Para las instalaciones solares fotovoltaicas, especifique siempre cajas estancas con clasificación IP documentada.
¿Puedo taladrar agujeros en una caja estanca para cables adicionales?
La perforación de orificios adicionales compromete la clasificación IP de la caja y la garantía. Cada penetración debe utilizar un prensaestopas o un tapón ciego del tamaño adecuado para mantener la estanqueidad. Si son necesarias entradas adicionales, utilice sólo prensaestopas clasificados para la clase IP de la caja, aplique sellador e instale de acuerdo con las especificaciones del fabricante. Considere la posibilidad de seleccionar una caja con más entradas pre-roscadas de las que se necesitan actualmente para dar cabida a futuras modificaciones sin comprometer la protección.
¿Las cajas metálicas protegen mejor que las de plástico?
No necesariamente: la elección del material depende de los requisitos de la aplicación. Las cajas metálicas ofrecen mayor resistencia a los impactos y disipación del calor, pero requieren una conexión a tierra cuidadosa y cuestan más. Las cajas de policarbonato estabilizado con UV ofrecen una excelente resistencia a la intemperie, estabilidad UV y menor peso a un coste inferior. Para la mayoría de las aplicaciones solares fotovoltaicas, las cajas de policarbonato de calidad ofrecen un mejor valor global. El metal resulta ventajoso para lugares de alta seguridad o entornos con temperaturas extremas. Ambos materiales pueden alcanzar grados IP equivalentes con un diseño adecuado.
¿A qué distancia del inversor debo montar la caja de desconexión de CC?
El artículo 690.13 del NEC exige medios de desconexión fácilmente accesibles para los circuitos de los sistemas fotovoltaicos. Monte las cajas de desconexión de CC a la vista y al alcance del inversor, normalmente entre 1 y 3 metros. Esto permite un mantenimiento seguro del inversor y minimiza los tramos de cable de CC que contribuyen a la caída de tensión. Se debe poder acceder a la caja sin tener que trepar o alcanzar el techo, pero debe estar colocada de forma que se impida su uso no autorizado. Tenga en cuenta los requisitos de los códigos locales, que pueden especificar distancias máximas o alturas de montaje.
Seleccionar e instalar correctamente cajas eléctricas estancas para exteriores es fundamental para la fiabilidad y longevidad del sistema fotovoltaico solar. La caja adecuada protege los componentes eléctricos críticos de la humedad, el polvo y la degradación ambiental, al tiempo que garantiza décadas de funcionamiento seguro.
Entre los factores clave de selección se incluyen la clasificación IP adecuada para el entorno de instalación, materiales de calidad con estabilización UV, sistemas robustos de sellado de juntas y un tamaño adecuado para los componentes, además de futuras ampliaciones. Las cajas de alta gama con una construcción de calidad ofrecen un coste total de propiedad superior al de las alternativas económicas que requieren un mantenimiento frecuente y corren el riesgo de sufrir fallos costosos.
Las prácticas profesionales de instalación -orientación adecuada del montaje, instalación correcta de los prensaestopas, mantenimiento de las juntas y conexión a tierra adecuada- determinan si una caja mantiene su clasificación IP durante toda su vida útil. Las inspecciones periódicas y el mantenimiento preventivo garantizan una protección fiable frente a la intemperie.
Principales conclusiones:
SYNODE fabrica cajas de distribución estancas de calidad profesional diseñadas específicamente para aplicaciones fotovoltaicas. Nuestras cajas están fabricadas con policarbonato estabilizado a los rayos UV8, juntas de silicona continuas y clasificación IP66 verificada por terceros para ofrecer una protección fiable en cualquier condición meteorológica.
Caja estanca SYNODE Ventajas:
Nuestras cajas de distribución se integran perfectamente con SYNODE Disyuntores de CC, Fusibles CC, DC SPDy Interruptores-seccionadores de CC para soluciones completas de protección solar. Las certificaciones CE, TÜV y UL garantizan la conformidad mundial.
¿Está listo para especificar cajas estancas para su próximo proyecto solar? Póngase en contacto con el equipo técnico de SYNODE para obtener recomendaciones específicas para cada aplicación y presupuestos competitivos. Ayudamos a los profesionales de la energía solar de más de 50 países con productos fiables y asesoramiento experto.