Adresse
304 North Cardinal
St. Dorchester Center, MA 02124
Heures de travail
Du lundi au vendredi : de 7h00 à 19h00
Le week-end : 10H00 - 17H00
Adresse
304 North Cardinal
St. Dorchester Center, MA 02124
Heures de travail
Du lundi au vendredi : de 7h00 à 19h00
Le week-end : 10H00 - 17H00

Les couvercles des boîtiers électriques extérieurs constituent la première défense contre l'humidité, la poussière et les dommages causés par l'environnement dans les installations solaires photovoltaïques. Un couvercle correctement sélectionné et installé maintient l'indice de protection IP du boîtier, protège les composants internes contre les intempéries et garantit la fiabilité à long terme du système. Ce guide complet explique tout ce que les installateurs professionnels et les ingénieurs électriciens doivent savoir sur la spécification, l'installation et l'entretien des couvercles de coffrets électriques extérieurs pour les applications solaires.
Les couvercles de coffrets électriques extérieurs protègent les points de connexion critiques des systèmes photovoltaïques solaires contre les menaces environnementales susceptibles de provoquer des pannes d'équipement ou des risques pour la sécurité. Le couvercle constitue la principale barrière contre les intempéries, en collaboration avec les joints d'étanchéité, afin de maintenir l'indice de protection du boîtier contre les infiltrations.
Un couvercle de qualité ne se contente pas de fermer la boîte. Il résiste aux UV pour éviter la dégradation des matériaux, maintient l'intégrité structurelle en cas de températures extrêmes et crée un joint fiable qui résiste à des milliers de cycles de dilatation thermique. Pour les installations solaires fonctionnant à 600V, 1000V ou 1500V DC, une défaillance du couvercle peut exposer à des tensions dangereuses tout en endommageant des éléments coûteux. Disjoncteurs DC et DC SPDs.
💡 Aperçu clé : Le couvercle est souvent le point faible des boîtes étanches. Un boîtier haut de gamme doté d'un couvercle de mauvaise qualité s'abîme tout aussi rapidement qu'un boîtier bon marché. Il faut toujours évaluer la construction du couvercle et les mécanismes d'étanchéité avec autant de soin que le boîtier lui-même.
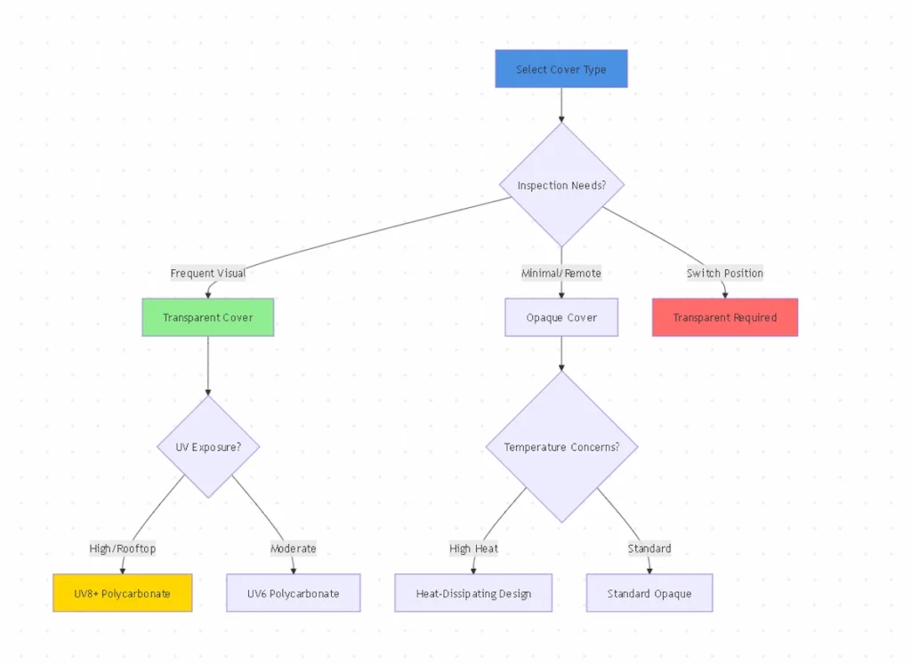
Le choix du couvercle a une incidence sur l'efficacité de l'installation et sur les coûts de maintenance à long terme. Les couvercles transparents permettent d'inspecter visuellement les composants internes sans rompre l'étanchéité. Les couvercles à charnière accélèrent l'entretien par rapport aux modèles entièrement amovibles. Les loquets à dégagement rapide réduisent le temps d'entretien tout en maintenant une force de fermeture adéquate pour une bonne compression du joint.
Les couvercles de coffrets électriques extérieurs se répartissent en plusieurs catégories en fonction de la conception, du matériau et de la méthode de fixation. Comprendre ces variations permet de spécifier les couvercles adaptés à des applications photovoltaïques spécifiques.
Couvertures solides offrent une protection maximale contre les intempéries et une résistance aux UV. La construction opaque empêche l'augmentation de la température interne due à la lumière directe du soleil tout en protégeant les composants de la photodégradation. Les couvercles solides conviennent mieux aux installations qui nécessitent une protection environnementale maximale, mais où il n'est pas nécessaire de procéder à des inspections visuelles fréquentes. Ces couvercles sont généralement fabriqués en polycarbonate ou en plastique ABS.
Couvertures transparentes permettent une inspection visuelle sans ouvrir le boîtier. La construction en polycarbonate transparent permet aux installateurs de vérifier Interrupteur-sectionneur DC La transparence permet de vérifier les positions de l'appareil, de contrôler les voyants lumineux et d'inspecter les connexions sans compromettre l'étanchéité. La transparence permet de sacrifier une partie du blocage des UV à la commodité de l'inspection, ce qui rend ces couvercles idéaux pour les boîtiers abritant des équipements dotés d'indicateurs d'état.
Couvercles à charnières se fixent de manière permanente à la boîte grâce à des charnières résistantes à la corrosion. Cette conception permet d'éviter la perte du couvercle lors de la maintenance et d'accélérer les procédures d'entretien. Les charnières à piano continues répartissent mieux les contraintes que les points d'articulation individuels, ce qui prolonge la durée de vie. Les couvercles à charnières conviennent aux installations nécessitant un accès fréquent pour la surveillance ou l'entretien saisonnier.
Couvertures amovibles se détachent complètement de la boîte pour faciliter l'accès lors de l'installation ou d'un entretien important. Ces couvercles sont généralement dotés de plusieurs points de verrouillage ou de fixations à vis. Bien que les couvercles amovibles offrent un excellent accès, ils risquent d'être perdus lors de l'entretien et nécessitent plus de temps pour être fixés correctement. Utilisez les couvercles amovibles principalement pour faciliter l'installation initiale plutôt que pour les endroits auxquels on accède fréquemment.
⚠️ Important : Ne jamais mélanger des couvercles de différents fabricants avec des boîtes. Même si les dimensions semblent compatibles, les profils des joints et les mécanismes de verrouillage varient. Des couvercles non assortis compromettent les indices IP et peuvent annuler les certifications.
Le choix du matériau du couvercle détermine la résistance aux UV, la résistance aux chocs, les performances en matière de température et la durabilité à long terme. Trois matériaux principaux dominent la construction des couvercles de coffrets électriques extérieurs pour les applications solaires.
Couvercles en polycarbonate offrent une résistance supérieure aux chocs et une stabilité aux UV pour les environnements extérieurs difficiles. Le polycarbonate de qualité supérieure conserve sa clarté et son intégrité structurelle à des températures allant de -40°C à +120°C. Les formules stabilisées aux UV résistent au jaunissement et à la fragilisation, même en cas d'exposition intense au soleil. Le polycarbonate coûte plus cher que les autres matériaux, mais il offre la meilleure durabilité de sa catégorie pour les installations solaires exposées.
Couvercles en plastique ABS offrent une bonne résistance chimique et une stabilité modérée aux UV à moindre coût. Bien qu'il convienne à de nombreuses applications, l'ABS se dégrade plus rapidement que le polycarbonate en cas d'exposition prolongée aux UV. Le matériau devient cassant avec le temps, en particulier dans les climats à haute température. L'ABS convient bien aux installations couvertes ou aux boîtiers montés dans des endroits ombragés où l'exposition directe au soleil reste minimale.
Couvertures en polyester renforcé de fibres de verre (FRP) offrent une excellente solidité et une résistance aux flammes pour les applications industrielles. Le PRF conserve sa stabilité dimensionnelle dans de larges plages de température et résiste à la plupart des produits chimiques. Cependant, le PRF coûte beaucoup plus cher que le polycarbonate tout en offrant des performances similaires à l'extérieur. Les couvercles en PRFV sont principalement spécifiés lorsque les indices de propagation de la flamme ou la résistance mécanique extrême deviennent des exigences critiques.
Le choix des matériaux doit tenir compte des conditions climatiques locales et de la durée de vie prévue. Selon la norme IEC 60670-24Les couvercles de boîtiers pour installations électriques extérieures doivent résister aux tests d'exposition aux UV, aux chocs et aux cycles de température spécifiés. Demandez des certifications de matériaux attestant de la conformité aux normes en vigueur.
| Matériau | Résistance aux UV | Résistance aux chocs | Plage de température | Coût |
|---|---|---|---|---|
| Polycarbonate | Excellent (UV8+) | Très élevé | De -40°C à +120°C | $$$$ |
| Plastique ABS | Modéré (UV4-6) | Modéré | De -25°C à +80°C | $$ |
| Fibre de verre (FRP) | Excellent | Très élevé | De -40°C à +130°C | $$$$$ |
| Métal (inoxydable) | N/A (pas de dommages dus aux UV) | Excellent | De -50°C à +150°C | $$$$$$ |
Le joint entre le couvercle et le corps de la boîte constitue la véritable barrière contre les intempéries qui maintient l'indice de protection IP. La compréhension de la conception et des matériaux des joints permet de sélectionner et d'installer correctement les couvercles.
Joints continus Les joints d'étanchéité s'étendent sur tout le périmètre du couvercle, sans rupture ni joint. Cette conception assure une étanchéité supérieure à celle des joints segmentés qui peuvent présenter des lacunes au niveau des joints. Les joints continus de qualité utilisent de la mousse à cellules fermées ou du caoutchouc silicone qui conservent leur résistance à la déformation par compression pendant des années de cycles thermiques. Le joint doit comporter plusieurs nervures d'étanchéité qui créent des barrières redondantes contre la pénétration de l'humidité.
Exigences de compression déterminer si un couvercle peut maintenir une étanchéité adéquate tout au long de sa durée de vie. Le joint doit se comprimer suffisamment pour combler les irrégularités de la surface tout en conservant une élasticité suffisante pour maintenir la pression de contact. La compression typique se situe entre 25 et 40% de l'épaisseur originale du joint. Une compression excessive entraîne une déformation permanente, tandis qu'une compression insuffisante permet la pénétration de l'humidité.
Sélection des matériaux affecte la longévité et les performances des joints. Les joints en caoutchouc de silicone excellent dans les températures extrêmes et l'exposition aux UV, conservant leur flexibilité de -60°C à +200°C. Le caoutchouc EPDM (éthylène-propylène-diène-monomère) offre une excellente résistance aux intempéries à un coût modéré. Les joints en mousse à cellules fermées fonctionnent bien dans les climats doux, mais se dégradent plus rapidement en cas d'exposition intense aux UV.
🎯 Pro Tip : Appliquer une fine couche de graisse silicone sur les nouveaux joints avant la première fermeture. Cela permet d'éviter le collage initial, d'assurer une bonne étanchéité et de prolonger la durée de vie du joint en réduisant le frottement lors de la dilatation thermique. Renouveler l'application chaque année lors des inspections de maintenance.
Le remplacement des joints est généralement nécessaire tous les 3 à 5 ans, en fonction du climat et de l'exposition aux UV. Lors de l'entretien annuel, vérifiez que les joints ne sont pas fissurés, qu'ils ne sont pas soumis à une compression permanente ou qu'ils ne perdent pas leur élasticité. Un remplacement préventif coûte beaucoup moins cher qu'une détérioration des composants due à la pénétration de l'humidité dans l'appareil. boîtes de distribution étanches.

Les loquets et les charnières ont une incidence directe sur la capacité d'un couvercle à maintenir la compression des joints et l'étanchéité aux intempéries. Ces éléments matériels déterminent également la facilité d'entretien et la fiabilité à long terme.
Modèles de loquets vont des simples fermetures à déclic aux systèmes de verrouillage multipoints. Les fermetures à un seul point créent souvent une compression inégale du joint, ce qui peut compromettre l'indice de protection IP dans les coins opposés aux fermetures. Les loquets multipoints répartissent uniformément la force de fermeture sur le périmètre du couvercle, ce qui garantit une étanchéité constante. Les loquets quart de tour permettent un fonctionnement rapide tout en maintenant une force de fermeture adéquate.
Matériel de quincaillerie doivent résister à la corrosion pendant toute la durée de vie de l'installation. Les loquets et les charnières en acier inoxydable résistent à l'air salin de la côte et aux polluants industriels. La quincaillerie en acier zingué se corrode en quelques mois dans les environnements difficiles, malgré un coût initial moins élevé. Les loquets en plastique évitent la corrosion mais risquent de tomber en panne avant les loquets en métal.
Configurations des charnières affectent l'accès et la durabilité. Les charnières piano continues répartissent les contraintes sur l'ensemble de la ligne de charnière, évitant ainsi une concentration sur des points de pivotement individuels. Ce type de charnière offre une durée de vie plus longue, mais coûte plus cher que les charnières discrètes. Les charnières à deux points conviennent aux petites couvertures, mais les grandes couvertures nécessitent trois points d'articulation ou plus pour éviter l'affaissement.
Options de verrouillage empêchent l'accès non autorisé à l'équipement critique de protection du système photovoltaïque. Des moraillons à cadenas ou des serrures à clé intégrées sécurisent les boîtiers. Disjoncteurs DC ou des sectionneurs manuels. Tout en augmentant le coût et la complexité, les verrous empêchent les manipulations qui pourraient compromettre la sécurité du système ou désactiver les dispositifs de protection.
Tenez compte de la fréquence d'entretien lorsque vous choisissez les mécanismes de verrouillage. Les boîtes auxquelles on accède fréquemment bénéficient de loquets à déclenchement rapide qui accélèrent les procédures d'entretien. Les installations rarement accessibles peuvent utiliser des couvercles vissés qui maximisent l'étanchéité et la sécurité.
La conception du couvercle détermine directement si un boîtier électrique atteint son niveau de protection IP. Même la construction d'un coffret de qualité supérieure échoue si le couvercle ne maintient pas correctement la barrière environnementale.
Les indices IP testent l'ensemble de l'assemblage - boîte et couvercle - et non les composants individuels. Le deuxième chiffre de l'indice IP spécifie la protection contre la pénétration de liquides en fonction des performances de la couverture. L'indice IP65 protège contre les jets d'eau provenant de n'importe quelle direction, ce qui convient à la plupart des installations solaires en toiture. IP66 résiste aux jets d'eau puissants pour les systèmes exposés au sol. IP67 survit à une immersion temporaire dans les zones inondables.
Les pratiques d'installation des couvertures ont une incidence considérable sur les performances réelles de l'indice IP. IEC 60529 définit des méthodes d'essai normalisées pour vérifier la protection contre les infiltrations, mais ces essais supposent une installation correcte. Les loquets desserrés, les joints endommagés ou les joints de presse-étoupe manquants compromettent immédiatement l'indice IP, quelles que soient les performances certifiées.
💡 Aperçu clé : Un couvercle classé IP66 ne conserve cette protection que s'il est correctement installé, avec un joint intact et des fermetures étanches. L'inspection annuelle doit permettre de vérifier que tous les éléments d'étanchéité restent fonctionnels. Un seul élément défectueux compromet la protection contre les intempéries de l'ensemble du boîtier.
Les conditions environnementales peuvent exiger des indices IP supérieurs aux exigences minimales du code. Les installations côtières requièrent un indice IP66 minimum en raison de la pluie battante et du brouillard salin. Les emplacements soumis à des inondations saisonnières requièrent l'indice IP67. Les installations couvertes sous les avant-toits peuvent fonctionner correctement avec IP54, mais IP65 offre une meilleure fiabilité à long terme.
Le choix entre les couvertures transparentes et opaques implique des compromis entre la facilité d'inspection et la protection de l'environnement. La compréhension de ces différences permet d'orienter le choix en fonction des différentes applications photovoltaïques.
Couvertures transparentes permettent l'inspection visuelle des composants internes sans ouvrir le boîtier. Les installateurs peuvent vérifier Interrupteur-sectionneur DC Les techniciens de l'équipe d'entretien ont la possibilité de vérifier la position des câbles, de contrôler les voyants lumineux des parasurtenseurs et d'observer les conditions de connexion. Cette capacité permet de réduire le temps de maintenance et d'éviter les ruptures répétées de joints d'étanchéité. Cependant, la transparence réduit le blocage des UV et peut permettre une augmentation de la température interne.
Transmission des UV les couvercles transparents peuvent dégrader les étiquettes des composants et accélérer la détérioration des boîtiers en plastique. Les couvercles transparents de qualité utilisent du polycarbonate bloquant les UV qui filtre les longueurs d'onde nocives tout en maintenant la transparence de la lumière visible. Spécifiez des couvercles avec blocage UV400+ pour protéger les composants internes tout en conservant les avantages de l'inspection.
Couvertures opaques offrent une protection maximale contre les UV et un contrôle de la température. La construction solide empêche la lumière directe du soleil de chauffer les composants internes, ce qui réduit les contraintes thermiques. Les couvercles opaques éliminent également les problèmes de photodégradation des étiquettes et des boîtiers en plastique. Ces couvercles conviennent aux installations où l'inspection visuelle n'a qu'une valeur limitée ou lorsque le contrôle de la température devient critique.
Couvertures teintées offrent un compromis entre transparence et protection. Une teinte claire réduit la transmission des UV et l'échauffement interne tout en maintenant une visibilité suffisante pour l'inspection des indicateurs d'état. Les teintes grises ou bronze offrent généralement le meilleur équilibre pour les applications photovoltaïques.
Le choix dépend de l'équipement logé dans le coffret. Les coffrets équipés de sectionneurs manuels bénéficient de couvercles transparents qui confirment la position de l'interrupteur sans ouverture. Boîtiers abritant uniquement Boîte de raccordement PV les raccords sans indicateur s'adaptent bien aux couvercles opaques, ce qui assure une protection maximale de l'environnement.

L'installation correcte du couvercle garantit que le boîtier conserve son indice de protection IP et protège les composants internes pendant toute la durée de vie du système. Même les couvercles de qualité sont défaillants lorsqu'ils sont mal installés.
Inspection des joints avant l'installation pour vérifier l'intégrité du joint. Examinez le joint pour vérifier qu'il ne présente pas de défauts de fabrication, qu'il n'a pas été endommagé pendant le transport et qu'il n'est pas mal ajusté dans le canal du joint. Le joint doit s'insérer uniformément dans sa rainure, sans torsion, écart ou compression. Nettoyez les surfaces d'appui du joint sur le couvercle et le corps de la boîte pour éliminer la poussière ou les débris.
Fermeture initiale Il faut faire attention à l'ordre d'enclenchement des loquets. Pour les couvercles à plusieurs loquets, fermer les loquets en alternance sur le périmètre plutôt que de manière séquentielle. Cela permet de répartir uniformément la compression du joint et d'éviter les déformations. Serrez les loquets jusqu'à ce qu'une résistance ferme indique une bonne étanchéité, mais évitez une force excessive qui pourrait endommager les mécanismes de verrouillage.
Acheminement des câbles affecte la fermeture et l'étanchéité du couvercle. Acheminez les câbles de manière à minimiser les contraintes exercées sur le couvercle lorsqu'il est fermé. Les courbes prononcées près des presse-étoupes créent une force de traction qui peut déformer le couvercle ou compromettre l'étanchéité du joint. Laisser suffisamment de jeu aux câbles à l'intérieur de la boîte pour qu'ils puissent se dilater et se contracter naturellement sous l'effet de la chaleur.
Orientation du montage a un impact sur l'écoulement de l'eau autour du couvercle. Bien que les couvercles doivent assurer l'étanchéité sous n'importe quel angle, l'orientation des entrées de câbles vers le bas offre une protection supplémentaire. Cela évite que l'eau ne s'accumule autour des presse-étoupes, où l'action capillaire pourrait éventuellement surmonter l'étanchéité.
⚠️ Important : Ne jamais forcer la fermeture des couvercles sur des composants mal positionnés ou des câbles pincés. La fermeture forcée peut sembler étanche dans un premier temps, mais elle crée des points de tension qui se dégradent avec le temps. Réorganiser les composants internes pour permettre une fermeture naturelle du couvercle sans interférence.
Vérifiez que tous les loquets s'enclenchent complètement après l'installation. Un loquet qui semble fermé mais qui n'est pas complètement enclenché permettra à l'humidité de pénétrer, même s'il semble correctement fixé. Testez chaque loquet en tirant doucement sur le couvercle - les loquets correctement enclenchés ne doivent pas bouger.
L'entretien régulier des couvertures permet de préserver l'étanchéité et de prolonger leur durée de vie. L'établissement d'un calendrier d'inspection adapté aux conditions locales permet d'éviter les défaillances prématurées.
Inspections annuelles doit examiner l'état du joint, le fonctionnement de la serrure et l'intégrité du matériau. Recherchez des fissures dans le joint, une compression permanente ou un durcissement qui réduit la flexibilité. Testez les loquets pour vous assurer qu'ils s'enclenchent correctement et que la force de fermeture est suffisante. Inspectez le matériau du couvercle pour vérifier qu'il ne présente pas de fissures, de jaunissement (indiquant des dommages causés par les UV) ou de déformation due à la contrainte thermique.
Procédures de nettoyage empêcher l'accumulation de saletés qui dégradent l'étanchéité des joints. Essuyez les surfaces d'appui des joints avec des chiffons propres et non pelucheux lors des inspections. Éliminez la poussière et les débris accumulés sur les surfaces des couvercles. Pour les couvercles transparents, nettoyez-les avec une solution savonneuse douce et un chiffon doux - évitez les nettoyants abrasifs qui rayent le polycarbonate.
Lubrification des joints maintient les performances d'étanchéité entre les intervalles de remplacement. Appliquer chaque année une fine couche de graisse silicone sur les surfaces des joints. Cela empêche le séchage et la fissuration tout en réduisant le frottement pendant la dilatation thermique. Évitez les lubrifiants à base de pétrole qui dégradent les joints en caoutchouc.
Inspection du matériel attrape les problèmes qui se développent avant qu'ils ne tombent en panne. Vérifier le fonctionnement de la serrure pour s'assurer qu'elle fonctionne en douceur et sans blocage. Examinez les charnières pour vérifier qu'elles ne sont pas corrodées ou usées. Serrez les fixations desserrées avant qu'elles ne permettent au couvercle de bouger et d'endommager les joints d'étanchéité. Remplacez immédiatement les pièces corrodées pour éviter qu'elles ne tombent en panne en cas d'intempéries.
| Intervalle | Éléments d'inspection | Tâches de maintenance | Priorité |
|---|---|---|---|
| Annuel | État des joints, fonction de verrouillage | Nettoyer les surfaces, lubrifier le joint | Critique |
| Biannuel | Dommages causés par les UV, clarté de la couverture transparente | Nettoyer le couvercle, vérifier l'absence de fissures | Important |
| 3-5 ans | Elasticité du joint, déformation par compression | Remplacer le joint à titre préventif | Critique |
| Selon les besoins | Corrosion du matériel, endommagement de la serrure | Remplacer les composants défectueux | Critique |
Inspection après la tempête doivent suivre les événements météorologiques violents. Les vents violents peuvent mettre à rude épreuve les loquets et les charnières. Une pluie battante peut révéler des faiblesses au niveau de l'étanchéité. La grêle peut fissurer les couvertures malgré les matériaux résistants aux chocs. Inspectez les couvertures après les événements météorologiques majeurs afin de détecter les dommages avant qu'ils n'entraînent la défaillance d'un composant.
Comprendre les défaillances typiques des couvercles permet de diagnostiquer rapidement les problèmes et de mettre en œuvre des solutions efficaces. La plupart des problèmes sont liés à la dégradation de l'étanchéité ou à un dysfonctionnement du matériel.
Humidité à l'intérieur de la boîte un couvercle mal fermé indique une défaillance du joint ou une fuite du presse-étoupe. Inspectez systématiquement le joint pour vérifier qu'il n'y a pas d'espace, de compression permanente ou de durcissement. Vérifiez chaque presse-étoupe en le serrant à la main - les presse-étoupes desserrés sont des points d'entrée courants de l'humidité. Vérifiez que les orifices de drainage restent dégagés, car des drains bloqués peuvent créer une apparence de condensation qui imite une fuite.
Couvertures déformées Le polycarbonate se dilate naturellement sous l'effet de la température, mais conserve sa forme lorsqu'il est correctement formulé. Le polycarbonate se dilate et se contracte naturellement avec la température, mais conserve sa forme lorsqu'il est correctement formulé. Un gauchissement visible indique un matériau de mauvaise qualité ou une exposition à des températures extrêmes. Les couvercles déformés ne peuvent pas maintenir une compression uniforme du joint et doivent donc être remplacés.
Couvertures craquelées Les fissures dues aux chocs ou à la dégradation par les UV compromettent immédiatement la protection. Les fissures capillaires se propagent rapidement sous l'effet des cycles thermiques. Remplacer les couvercles fissurés, quelle que soit leur taille - les tentatives de réparation à l'aide de produits d'étanchéité n'apportent que des solutions temporaires qui cèdent sous l'effet des intempéries.
Défaillance du loquet empêche une compression adéquate du joint. Les loquets en plastique peuvent se briser en cas d'utilisation répétée ou d'exposition aux UV. Les loquets métalliques se corrodent dans les environnements côtiers. Remplacez les loquets défectueux par du matériel résistant à la corrosion. En cas de défaillance fréquente des loquets, il se peut que le couvercle soit sous-dimensionné ou mal conçu pour l'application.
🎯 Pro Tip : Pour les grandes installations solaires, conservez sur place des joints de rechange et des composants de verrouillage courants. Cela permet de minimiser les temps d'arrêt lorsque l'entretien des couvertures révèle des besoins de remplacement de composants. Le coût des joints et du petit matériel est minime par rapport aux frais d'intervention.
Plastique jaune ou cassant indique une dégradation sous l'effet des UV en dépit de la stabilisation aux UV annoncée. C'est le cas des housses bon marché qui utilisent des additifs UV inadéquats. Les couvertures jaunies ont perdu leur résistance mécanique et se fissurent sous l'effet d'un choc ou d'une contrainte thermique. Remplacez les couvertures qui se détériorent avant qu'elles ne s'abîment complètement en cas d'intempéries.
Pour déterminer quand remplacer les couvertures existantes ou passer à de meilleures solutions, il faut évaluer l'état, les performances et le coût total de possession.
Déclencheurs de remplacement Il s'agit notamment de fissures visibles, d'une défaillance du joint d'étanchéité malgré des joints neufs, d'un dysfonctionnement du loquet ou d'une dégradation importante due aux rayons ultraviolets. Toute condition empêchant le couvercle de conserver son indice de protection IP doit être remplacée. Alors que les joints et la quincaillerie peuvent être remplacés, la dégradation du matériau du couvercle nécessite le remplacement complet du couvercle.
Considérations relatives à la mise à niveau se présentent lorsque les couvercles existants fonctionnent correctement mais que de meilleures solutions pourraient réduire la maintenance. Le passage de couvercles opaques à des couvercles transparents améliore l'efficacité de l'inspection pour les boîtes nécessitant des contrôles fréquents. Le remplacement des loquets à ouverture rapide par du matériel verrouillable renforce la sécurité. L'utilisation de polycarbonate stabilisé aux UV8 prolonge la durée de vie dans les environnements à forte exposition aux UV.
Analyse coût-bénéfice doit tenir compte du travail d'installation, et pas seulement du coût des composants. Le remplacement des couvercles nécessite l'arrêt du système et l'intervention d'un personnel qualifié. Si les couvercles doivent être remplacés en raison de leur âge ou de leur dégradation, l'adoption de produits de qualité supérieure n'entraîne qu'un surcoût minime par rapport aux dépenses de main-d'œuvre. L'amélioration de la fiabilité et la réduction de la maintenance justifient les coûts plus élevés des matériaux.
Remplacement à l'échelle du système est une solution économique pour les grandes installations solaires lorsque plusieurs couvertures approchent de la fin de leur durée de vie. Le remplacement en masse réduit les coûts de main-d'œuvre par unité et minimise les arrêts répétés du système. La standardisation des couvertures de qualité simplifie également l'inventaire des pièces de rechange.
Tenir compte du calendrier de remplacement par rapport aux autres activités de maintenance. Le remplacement des couvercles pendant la maintenance programmée de l'onduleur ou les mises à niveau du système permet d'éviter des coûts d'arrêt supplémentaires. Coordonner l'entretien des couvercles avec Disjoncteur DC test ou Fusible DC pour maximiser l'efficacité.
Les couvercles de boîtes électriques extérieures doivent répondre aux normes électriques et environnementales en vigueur. La compréhension de ces exigences garantit la spécification de produits conformes.
IEC 60529 définit le système de classification IP et les méthodes d'essai pour les boîtiers. Cette norme établit des procédures pour vérifier la protection contre la pénétration de liquides et de solides. Les couvercles doivent être soumis à des essais dans le cadre de l'assemblage complet du boîtier pour valider les indices IP.
IEC 60670-24 spécifie les exigences relatives aux boîtes et enveloppes pour les accessoires électriques, y compris les tableaux de distribution. Cette norme définit les exigences en matière de résistance mécanique, de résistance à la température et de stabilité aux UV. Les couvercles doivent répondre à des spécifications de résistance aux chocs basées sur les indices IK.
UL 50 (norme américaine) définit les exigences relatives aux boîtiers des équipements électriques. Les classements de type UL offrent des niveaux de protection similaires aux classements IP. Les boîtiers de type 4 et 4X nécessitent des couvercles offrant une résistance aux intempéries et une protection contre la corrosion adaptées aux installations extérieures.
Article 110.3 du NEC exige que les équipements répertoriés ou étiquetés soient installés et utilisés conformément aux instructions incluses dans la liste. Cela signifie que les couvercles doivent être utilisés avec des boîtiers compatibles du même fabricant, à moins qu'ils ne soient spécifiquement conçus pour une compatibilité universelle.
💡 Aperçu clé : Les marques de certification apposées sur les couvercles (UL, CE, TÜV) indiquent que des tests ont été effectués par des tiers. Les produits auto-certifiés qui ne sont pas soumis à des essais indépendants peuvent ne pas donner les résultats escomptés. Demandez toujours des rapports d'essai lorsque vous spécifiez des couvertures pour des applications photovoltaïques critiques.
Les exigences régionales peuvent imposer des normes supplémentaires. Les installations européennes requièrent le marquage CE et la conformité à la directive sur les basses tensions. Les installations australiennes doivent être conformes aux normes AS/NZS. Vérifier les exigences locales avant de spécifier des couvertures pour des projets internationaux.
Les variations de qualité entre les couvercles de boîtes électriques extérieures affectent de manière significative la fiabilité et le coût total de possession. La compréhension des indicateurs de qualité guide les décisions d'achat.
Spécifications des matériaux fournir le premier indicateur de qualité. Demandez les indices de stabilisation aux UV - les couvertures de qualité supérieure spécifient UV8 (8 000 heures d'exposition ou plus) ou plus. Vérifiez que la plage de température correspond à l'environnement de l'installation ou le dépasse. Vérifiez les spécifications de résistance aux chocs en utilisant les indices IK - IK08 fournit une protection adéquate pour la plupart des installations solaires.
Spécifications des joints distingue les produits de qualité des produits bon marché. Les housses de qualité supérieure utilisent des joints en silicone ou en EPDM de qualité médicale dont la résistance à la déformation par compression est documentée. Les housses bon marché utilisent souvent une mousse générique qui se comprime définitivement au bout de quelques mois. Demandez les spécifications des matériaux des joints et les résultats des tests de résistance à la compression.
Qualité du matériel affecte la fiabilité à long terme. Les loquets et charnières en acier inoxydable justifient les coûts plus élevés par leur durée de vie prolongée et leur résistance à la corrosion. Vérifiez que la quincaillerie est remplaçable plutôt que moulée dans le couvercle - la quincaillerie remplaçable prolonge considérablement la durée d'utilisation du couvercle.
Documentation de certification valide les performances annoncées. Demandez à des laboratoires accrédités des rapports d'essai sur l'indice de protection IP, et pas seulement des fiches techniques revendiquant des indices de protection. Les marques UL, TÜV ou équivalentes indiquent une vérification indépendante. L'auto-certification du fabricant sans test peut surestimer les performances réelles.
Conditions de garantie reflètent la confiance du fabricant dans la durabilité du produit. Les couvertures de qualité sont généralement garanties 5 à 10 ans contre la dégradation due aux UV et les défaillances des matériaux. Des périodes de garantie courtes ou des exclusions pour les dommages causés par les UV indiquent que la qualité des matériaux est douteuse.
🔵 SYNODE Solution : SYNODE boîtes de distribution étanches comportent des couvercles en polycarbonate stabilisé aux UV8 avec des joints en silicone continus et du matériel en acier inoxydable. Nos couvercles conservent l'indice IP66 pendant une durée de vie de plus de 10 ans avec un minimum d'entretien. Des tests effectués par des tiers garantissent une protection fiable pour les applications solaires photovoltaïques.
Les différentes applications photovoltaïques nécessitent des couvertures optimisées pour répondre à des besoins spécifiques. L'adaptation des caractéristiques de la couverture à l'application garantit des performances optimales.
Boîtes de combinaisons de cordes bénéficient de couvercles transparents permettant l'inspection des Fusibles DC et les indicateurs d'état du DOCUP. Ces boîtes nécessitent des vérifications visuelles fréquentes, ce qui fait que les couvertures transparentes valent le coût de la prime. Le polycarbonate transparent bloquant les UV permet de protéger les composants internes tout en maintenant la visibilité.
Boîtes de déconnexion DC nécessitent absolument des couvercles transparents conformément aux codes de sécurité. Le personnel d'entretien doit vérifier la position de l'interrupteur avant d'intervenir sur l'équipement. Certaines juridictions exigent un étiquetage spécifique visible à travers les couvercles transparents. Utilisez du polycarbonate à haute clarté qui conserve sa transparence malgré l'exposition aux UV.
Boîtes d'entrée de l'onduleur abritent généralement des équipements de surveillance avec des indicateurs d'état. Les couvercles transparents permettent de vérifier l'état sans ouvrir la boîte. Si la surveillance s'effectue à distance sans besoin d'inspection visuelle, les couvercles opaques permettent un meilleur contrôle de la température à proximité des onduleurs générateurs de chaleur.
Boîtes de protection contre les surtensions peuvent utiliser des couvercles opaques, car les indicateurs d'état des SPD déclenchent des alarmes plutôt que d'exiger une surveillance visuelle. Toutefois, les couvercles transparents simplifient le dépannage en cas d'activation des alarmes. Les procédures de maintenance doivent être prises en compte lors du choix entre les options transparentes et opaques.
Montage sur le toit ou au sol Le choix de la couverture dépend de l'emplacement de l'abri. Les boîtiers installés sur les toits sont plus directement exposés au soleil et bénéficient d'une stabilisation maximale des UV. Les boîtiers installés au sol sont susceptibles d'être touchés par des opérations de maintenance ou des actes de vandalisme, ce qui nécessite une plus grande résistance aux chocs. Les installations côtières au sol nécessitent une résistance maximale à la corrosion.
| Application | Type de couverture | Priorité aux matériaux | Caractéristiques principales |
|---|---|---|---|
| Combinateur de cordes | Transparent | Polycarbonate UV8 | Visibilité de l'état, à charnière |
| Déconnexion DC | Transparent (obligatoire) | PC à haute clarté | Visibilité de la position, verrouillable |
| Entrée de l'onduleur | Opaque ou teinté | Résistance à la chaleur | Contrôle de la température |
| Boîtes de toit | Protection maximale contre les UV | Polycarbonate UV8 | Durabilité à long terme |
| Montage au sol | Résistant aux chocs | Classement IK08 | Résistance au vandalisme |
À quelle fréquence dois-je remplacer les couvercles des boîtes électriques extérieures ?
La durée de vie des couvertures dépend de la qualité du matériau et de l'intensité de l'exposition aux UV. Les couvertures en polycarbonate stabilisé aux UV8 de première qualité durent généralement de 10 à 15 ans dans des conditions normales. Les couvertures en ABS de qualité inférieure peuvent nécessiter un remplacement au bout de 5 à 7 ans. Remplacer immédiatement les couvercles en cas de fissures, de jaunissement important ou de déformation, quel que soit leur âge. Les joints doivent généralement être remplacés tous les 3 à 5 ans tant que les couvercles restent utilisables. Inspectez les couvercles chaque année et remplacez-les à titre préventif lorsque la dégradation due aux UV devient visible, plutôt que d'attendre une défaillance complète.
Puis-je remplacer uniquement le joint sans remplacer le couvercle ?
Oui, le remplacement des joints prolonge considérablement la durée de vie du couvercle lorsque le matériau de celui-ci reste en bon état. La plupart des couvercles de qualité utilisent des joints remplaçables qui s'insèrent dans des rainures prévues à cet effet. Commandez les joints de remplacement auprès du fabricant d'origine pour vous assurer qu'ils sont bien ajustés et que les matériaux sont compatibles. Nettoyez soigneusement les canaux des joints avant d'en installer de nouveaux. Appliquez de la graisse de silicone sur les nouveaux joints avant la première fermeture. Le remplacement des joints est peu coûteux par rapport au remplacement complet du couvercle et devrait faire partie de l'entretien de routine.
Quelle est la différence entre les couvercles IP65 et IP66 ?
Les indices IP65 et IP66 offrent tous deux une protection étanche à la poussière (premier chiffre 6), mais diffèrent en ce qui concerne la résistance à l'eau. L'indice IP65 protège contre les jets d'eau provenant d'une buse standard (6,3 mm) à raison de 12,5 litres/minute, quelle que soit la direction. L'indice IP66 résiste aux jets puissants d'une buse de 12,5 mm à une vitesse de 100 litres/minute. En pratique, l'indice IP66 résiste mieux à la pluie battante et au lavage sous pression que l'indice IP65. Pour les installations solaires exposées sur les toits, l'indice IP65 suffit. Les zones côtières soumises à des conditions météorologiques difficiles ou les systèmes montés au sol nécessitant un nettoyage périodique devraient spécifier des couvercles IP66 pour une marge de protection supplémentaire.
Les couvercles transparents réduisent-ils la protection contre les UV des composants internes ?
Les couvercles transparents de qualité utilisent du polycarbonate bloquant les UV qui filtre les longueurs d'onde UV nocives tout en permettant la transmission de la lumière visible. Pour protéger les composants internes, il convient de spécifier des couvertures avec blocage UV400+. Cependant, les couvercles transparents permettent une plus grande accumulation de chaleur que les couvercles opaques. Cela est important pour les composants sensibles à la température ou les boîtes montées en plein soleil. Les couvercles transparents teintés offrent un compromis entre la visibilité et le contrôle de la température. Les couvertures transparentes teintées offrent un compromis entre la visibilité et le contrôle de la température. DC SPDs et Disjoncteurs DC avec des indicateurs d'état, les avantages de la transparence en matière d'inspection l'emportent généralement sur les problèmes de chaleur.
Puis-je utiliser des couvercles de différents fabricants sur mes boîtes existantes ?
Le mélange de couvercles et de boîtiers de différents fabricants compromet généralement l'indice de protection IP, même si les dimensions semblent compatibles. Les profils des joints, les mécanismes de verrouillage et les détails de montage varient d'un fabricant à l'autre. IEC 60529 certifie des ensembles complets, et non des composants individuels. L'utilisation de couvercles non assortis annule généralement les garanties du boîtier et du couvercle. N'utilisez que des couvercles spécifiquement conçus pour une compatibilité universelle ou provenant du fabricant de la boîte d'origine. La petite économie réalisée en utilisant des couvercles disponibles ne vaut pas le risque de dommages causés par l'humidité à des équipements de protection coûteux.
Comment puis-je savoir si ma housse est suffisamment stabilisée contre les UV ?
Demandez au fabricant les caractéristiques de la stabilisation aux UV - les couvertures de qualité spécifient un indice UV8 (8 000 heures et plus) ou supérieur, conformément aux normes ASTM. L'inspection visuelle fournit des indices : le jaunissement indique une dégradation due aux UV, même pour les couvertures revendiquant une résistance aux UV. La fragilité de la toile lorsqu'elle est pressée suggère une dégradation du matériau. Les fabricants de qualité fournissent des données sur les tests UV et les résultats des tests d'exposition extérieure à long terme. Les couvertures bon marché ne mentionnent souvent que la mention "stabilisé aux UV", sans spécification particulière. Pour les applications photovoltaïques critiques, spécifiez des couvertures avec des indices UV8+ documentés et des tests vérifiés par une tierce partie.
Quelles sont les causes de la déformation des couvertures et comment l'éviter ?
Le gauchissement des couvercles est dû à la contrainte thermique exercée par des matériaux de mauvaise qualité ou à des cycles de température extrêmes. Le polycarbonate se dilate naturellement sous l'effet de la chaleur, mais les formules de qualité reprennent leur forme initiale lorsqu'elles sont refroidies. Le gauchissement indique une qualité de matériau inadéquate ou une dégradation due aux UV qui modifie les propriétés du matériau. Prévenez le gauchissement en spécifiant des matériaux de première qualité stabilisés aux UV et adaptés aux températures extrêmes de votre climat. Évitez les couvertures de couleur foncée dans les climats à haute température, car elles absorbent davantage de chaleur. Veillez à ce que la ventilation autour des boîtes soit suffisante pour minimiser l'augmentation de la température interne. Une fois déformés, les couvercles ne peuvent plus maintenir une compression uniforme des joints et doivent être remplacés.
Les couvercles des boîtiers électriques extérieurs constituent le premier moyen de protection des connexions électriques des systèmes photovoltaïques solaires contre les dommages causés par l'environnement. Une sélection appropriée des couvercles en fonction des exigences de l'application, de la qualité du matériau et de l'indice de protection IP garantit une protection fiable contre les intempéries tout au long de la durée de vie du système.
Les couvertures de qualité supérieure, avec leur construction en polycarbonate stabilisé aux UV8, leurs joints en silicone de qualité et leur matériel résistant à la corrosion, offrent un coût total de possession supérieur à celui des solutions économiques. Le faible coût initial supplémentaire permet d'éviter les défaillances de composants coûteux et de réduire considérablement les besoins de maintenance tout au long de la durée de vie.
Les pratiques d'installation professionnelles - entretien correct des joints, engagement correct du loquet et orientation appropriée du montage - déterminent si les couvercles conservent leur indice de protection IP dans des conditions réelles. Une inspection régulière et une maintenance préventive prolongent la durée de vie des couvercles tout en détectant les problèmes potentiels avant qu'ils ne causent des dommages à l'équipement.
Principaux enseignements :
SYNODE fabrique des couvercles de boîtes électriques extérieures de qualité professionnelle, conçus spécifiquement pour les applications photovoltaïques exigeantes. Nos couvercles sont fabriqués en polycarbonate stabilisé aux UV8, avec des joints en silicone continus et de la quincaillerie en acier inoxydable pour une performance fiable à long terme.
SYNODE Avantages de la couverture :
Nos couvertures s'intègrent parfaitement aux systèmes de protection SYNODE complets, notamment Disjoncteurs DC, Fusibles DC, DC SPDset Interrupteurs-sectionneurs à courant continu. Les certifications CE, TÜV et UL garantissent une conformité globale pour des installations dans plus de 50 pays.
Prêt à spécifier des couvertures pour votre projet solaire ? Contactez l'équipe technique de SYNODE pour obtenir des recommandations spécifiques à votre application, des vérifications de compatibilité et des devis compétitifs. Nous soutenons les professionnels de l'énergie solaire dans le monde entier avec des produits fiables et des conseils d'experts.